EasyManua.ls Logo

Konig SEC-TRANS50 - Page 59

Konig SEC-TRANS50
252 pages
Print Icon
To Next Page IconTo Next Page
To Next Page IconTo Next Page
To Previous Page IconTo Previous Page
To Previous Page IconTo Previous Page
Loading...
59
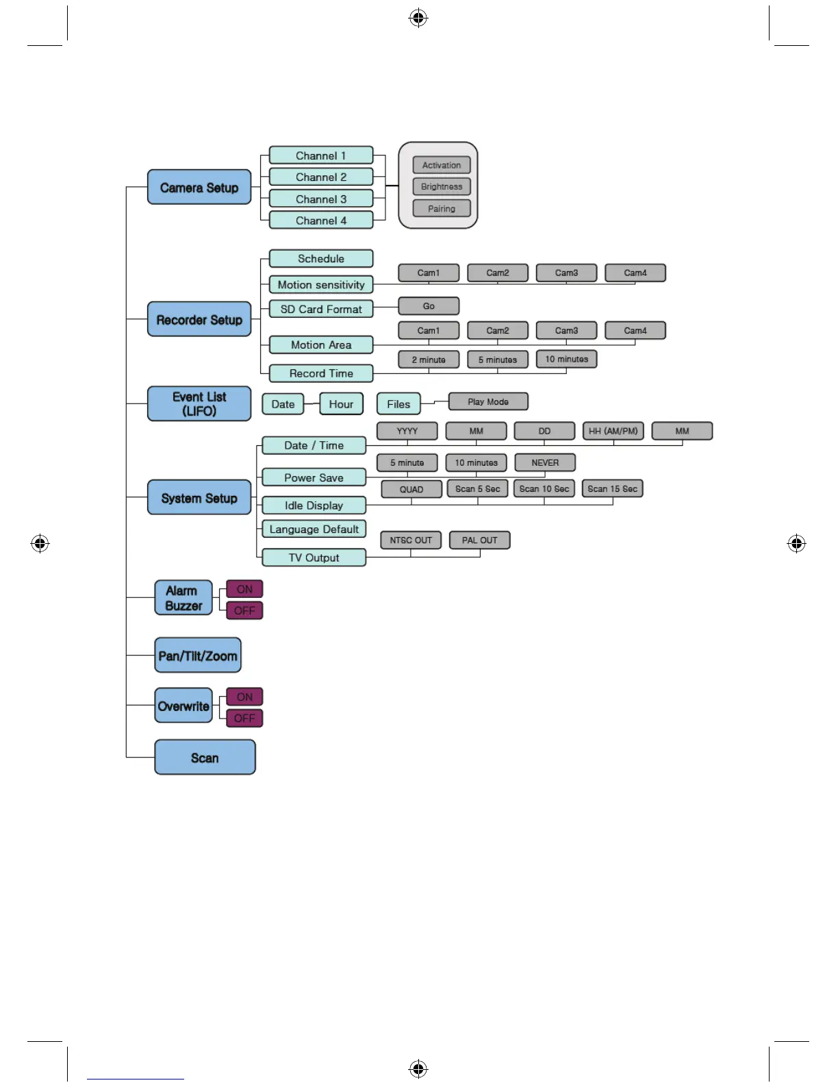
Overzicht menu
Het volgende diagram toont het totale overzicht van het systeemmenu

Related product manuals