EasyManua.ls Logo

KStar GP800 - Page 27

KStar GP800
38 pages
Print Icon
To Next Page IconTo Next Page
To Next Page IconTo Next Page
To Previous Page IconTo Previous Page
To Previous Page IconTo Previous Page
Loading...
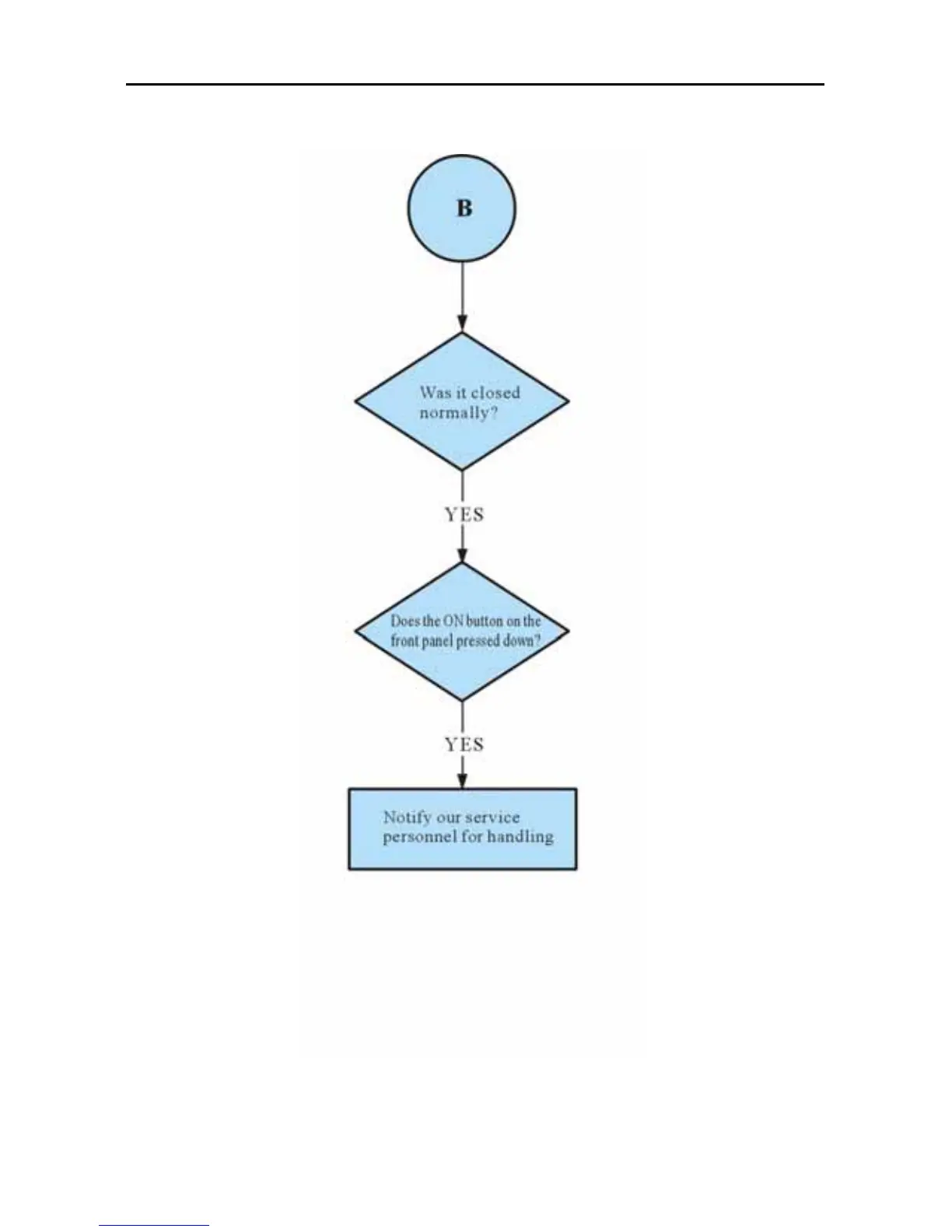
GP800 UPS STATUS HANDLING
- 25 -
Flow chart 2 of status handing

Related product manuals