EasyManua.ls Logo

Kyongbo Electronics GDR-C01 - Setting Modes

Kyongbo Electronics GDR-C01
47 pages
Print Icon
To Next Page IconTo Next Page
To Next Page IconTo Next Page
To Previous Page IconTo Previous Page
To Previous Page IconTo Previous Page
Loading...
Digital OverVoltage Relay (GDR-C01) User's Manual V1.00
23 / 47
Kyongbo Electronics Co., Ltd.
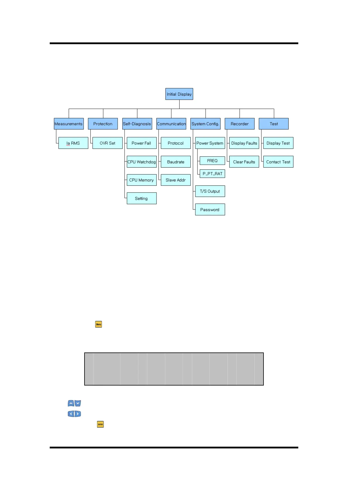
Figure 6.1 Menu Tree
Operations and descriptions of each menu are stated in detail in 6.2 Setting Modes.
6.2 Setting Modes
For this Relay to operate properly, it needs to be set appropriately to the system
environment in which it is used. The Settings and Display elements are composed of
7 categories of Measurement, Protection, Self-Diagnosis, RS-485 Comm., System Config,
Recorder, and Test.
Press Menu ( ) Key from the default LCD screen, then the screen asking for Password
appears.
E
n
t
e
r
P
a
s
s
w
o
r
d
:
*
*
*
*
(1) Key : Changes the number
(2) Key : Changes the location of the digit
(3) ENTER ( ) Key : Confirm the password after the input of password.
Password is composed of 4 digits from 0 ~ 9, and the default password of the relay

Related product manuals