EasyManua.ls Logo

Laney TFX3 - Revision History; Clean Fx Level; Drive Fx Level; Clean Reverb Level

Laney TFX3
7 pages
Print Icon
To Next Page IconTo Next Page
To Next Page IconTo Next Page
To Previous Page IconTo Previous Page
To Previous Page IconTo Previous Page
Loading...
1
1
2
2
3
3
4
4
5
5
6
6
7
7
8
8
D D
C C
B B
A A
Title
Number Revisio nSize
A3
Date: 05/0 9/2003 Sheet of
File: D:\9393 _4\9393_4. Sch Drawn By:
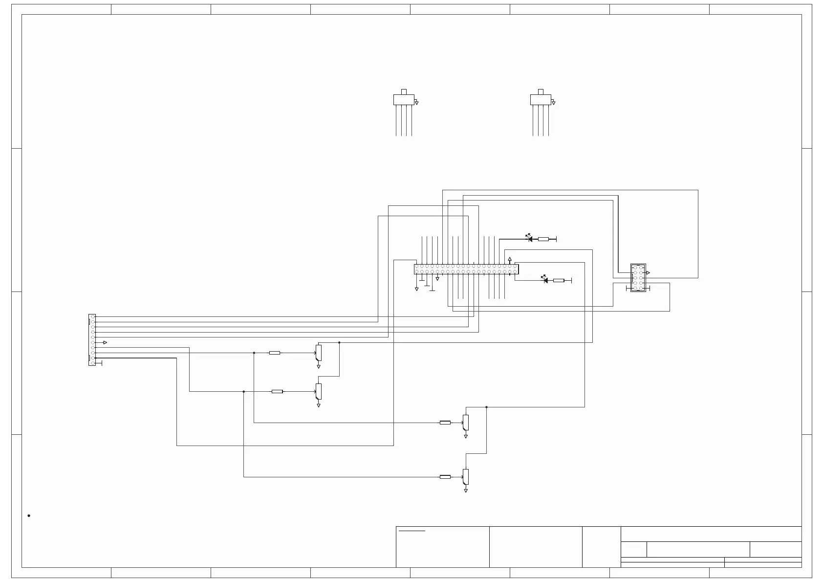
TFX3 FX Control Board
9393 4
119393_4.Sch
Rich Thompson
BLT
Industries
Revision History
1
2
3
4
5
6
7
8
9
10
HD3
G
PREAMP/OUTPUT/LOOP
4W LOOM TO
TO MAIN PREAMP PCB
+5V
22KB6S
VR1
22KB6S
VR2
G
G
CLEAN FX LEVEL
DRIVE FX LEVEL
1
2
3
4
C
16PGRY
SW7
G
CLEAN FX PROGRAM
1
2
3
4
C
16PGRY
SW8
G
DRIVE FX PROGRAM
+15V
-15V
+5V
G
CLEANFXFET
DRIVEFXFET
DRIVE1FS
DRIVE2FS
CLEANFS
PORTA = SWITCHES, LEDS, FETS
PORTB = PROGRAM ENCODERS
PORTC = TIME/RATE ENCODERS
PORTD = FX LEDS ON PREAMP
FRONT PANEL SWITCHES AND LEDS
TO FOOTSWITCH
FXSW1
FXFSLED
D1
D0
LED3MMG
LED1
LED3MMG
LED2
DRIVE FX ACTIVE
DRIVE2FET
DRIVE1FET
CLEANFET
FXSEND
FXRETURN1
FXRETURN2
TO DSP MODULE HD1
PORTE = COMMS
+15V -15V
G
2
13
4
5
6
7
8
9
10
11
12
13
14
15
16
17
18
19
20
21
22
23
24
25
26
27
28
29
30
31
32
33
34
35
36
37
38
39
40
HD40 WM
HD1
CLEAN FX ACTIVE
DFX1
DFX2
DFX3
DFX4
DFX1
DFX2
DFX3
DFX4
C4
C5C6
C7
C3
CFX1
CFX2
CFX3
CFX4
DRIVEFX
CLEA N FX
CFX1
CFX2
CFX3
CFX4
BR16BU
BRKT2
1
2
39
40
1K
R1
1K
R2
+5V
+5V
22KB6S
VR3
22KB6S
VR4
G
G
CLEAN REVERB LEVEL
DRIVE REVERB LEVEL
123456789101
HD10WLSJ
HD4
G
D4
D2
G
10K
R3
10K
R4
10K
R5
10K
R6
R3/R4/R5/R6 100K > 10K

Related product manuals