EasyManua.ls Logo

Lastec 425HD - Electrical Schematic

Default Icon
66 pages
Print Icon
To Next Page IconTo Next Page
To Next Page IconTo Next Page
To Previous Page IconTo Previous Page
To Previous Page IconTo Previous Page
Loading...
Maintenance
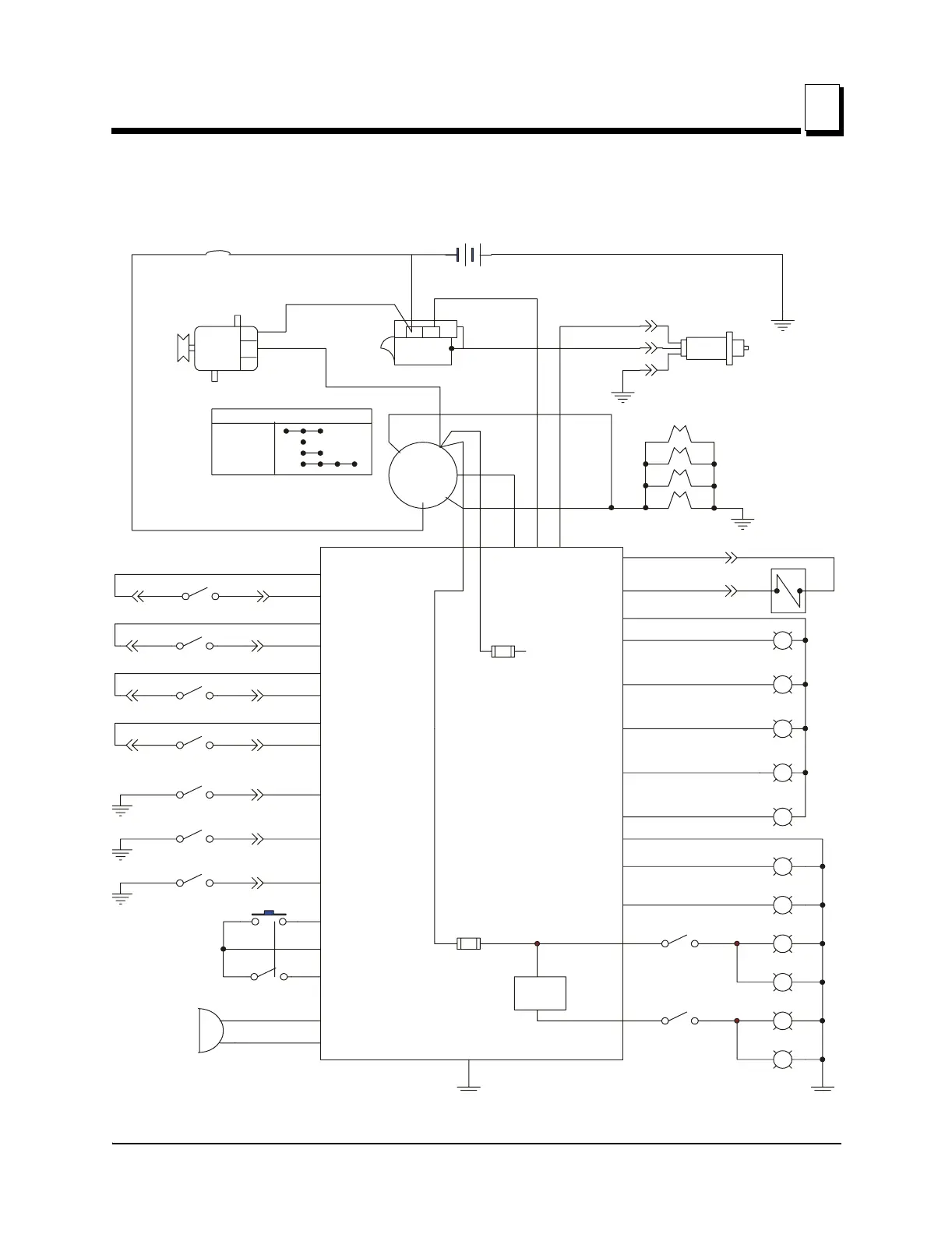
Electrical Schematic
Maintenance 425HD-MD/masterdoc101602 5-11
5
5.17 Electrical Schematic
Battery
12VDC
5030
Starter
Fuel Solenoid
B
IG
L
Alternator
Pull
30
50
17
19 AC
CB1
40A Resettable
STR
Fuel
Alt
Glow Plugs
Key Switch
SW1
19 30 AC17 50
0
1
2
3preheat
off
on
start
Right Neutral
024237
Left Neutral
024237
Parking Brake
024237
Seat
J3-AJ3-B
J4-B
J1-B
J5-B J5-A
J1 - A
J4-A
Oil Pressure
(on engine)
P8
J2.7
J2.8
J2.3
J2.6
J2.1
J2.4
J2.2
J2.5
P4.4
P1.3
P1.6
P1.9
P2-A
Clutch Sol.
P2 - B
P4.2
P1.7
P1.4
P4.1
Water Temp
(on engine)
P8
J2.9
SW2
Start
Run
Hazard Right
Hazard Left
Headlight
Headlight
SW3
SW4
L4
Water
L3
Oil
L5
PB
L2
Seat
L6
Blades
Beeper
Alarm
L1
Neutral
FU2
15A
Flasher
FU1
10A
Clutch-A
Clutch-B
STR
ACC-AC
IGN-AC
P4.3
P5.1
P5.2
J3.1
J3.2
J3.3
J3.4
J3.5
J3.7
P4.5
P4.6
Hyd. Temp
P8
P6
L7
HYD
J3.6
J3.8
J3.9
BATT
GLOW
EX
Blades
(optional)

Table of Contents