EasyManua.ls Logo

Lenze EtherNet/IP E84DGFCGFNP - EtherNet;IP state diagram

Lenze EtherNet/IP E84DGFCGFNP
149 pages
Print Icon
To Next Page IconTo Next Page
To Next Page IconTo Next Page
To Previous Page IconTo Previous Page
To Previous Page IconTo Previous Page
Loading...
Data transfer
EtherNet/IP state diagram
44
Lenze · Decentralised frequency inverter 8400 motec (EtherNet/IP™ option) · EDS84DMOTEIP EN 3.0 - 02/2019
_ _ _ _ _ _ _ _ _ _ _ _ _ _ _ _ _ _ _ _ _ _ _ _ _ _ _ _ _ _ _ _ _ _ _ _ _ _ _ _ _ _ _ _ _ _ _ _ _ _ _ _ _ _ _ _ _ _ _ _ _ _ _ _
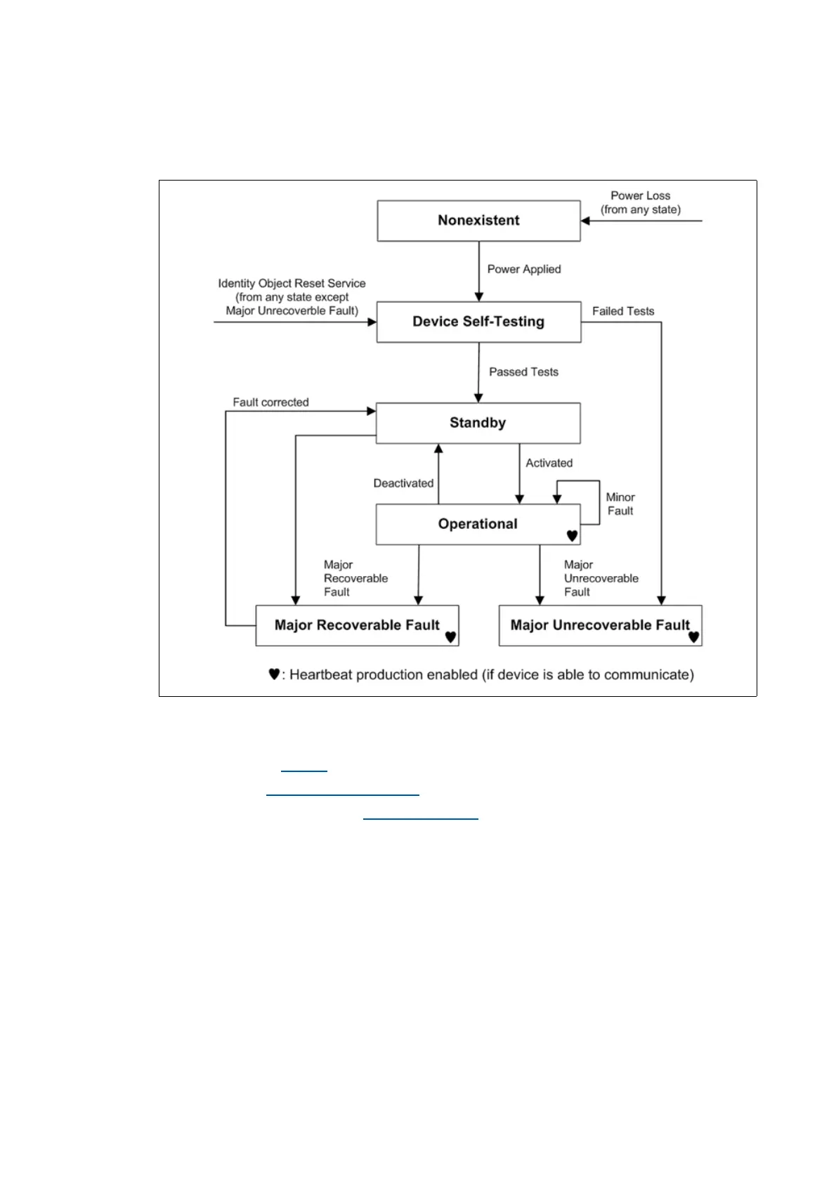
7.3 EtherNet/IP state diagram
[7-1] EtherNet/IP state diagram
The current EtherNet/IP device state is ...
output via code C13861
;
output in the Identity Object (1 / 0x01)
( 111) via instance attributes 5 and 8;
indicated via the MS LED (see LED status displays
( 79)).

Table of Contents

Related product manuals