EasyManua.ls Logo

Lenze I95AE240F - Anschlussplan

Lenze I95AE240F
Print Icon
To Next Page IconTo Next Page
To Next Page IconTo Next Page
To Previous Page IconTo Previous Page
To Previous Page IconTo Previous Page
Loading...
Anschlussplan
"
"
"
"
"
"
"
DC 24 V
SELV PELV/
+24 V
0 V
S4
S3
S1
SHOM
SHOM
S2
GS
O1A
CLA
K
GS
IRS
AIS
AIE
L
IRL
AIS
O1B
AIE
GSI
24S
X82
I3B
GI3
I4B
GI4
GI1
I2B
GI2
I1B
GS
I2A
GS
I3A
GS
GS
X83
CLB
I4A
I1A
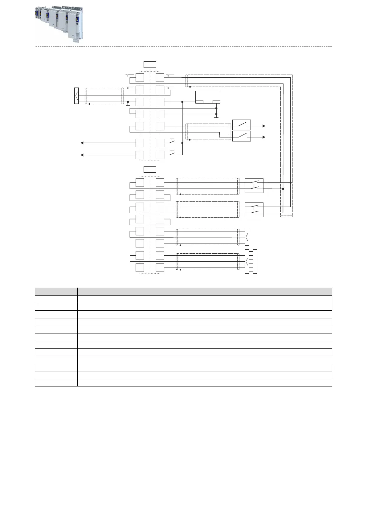
Abb. 7: Schaltungsbeispiel
Bezeichnung Bedeutung
S1
Passiver Sensor mit Kanal A und B
Geschützt
e Verlegung für Kategorie 4 nach EN ISO 13849-2 erforderlich.
S2
S3 Akver Sensor: Übergeordnete Sicherheitssteuerung
S4 Akver Sensor: Lichtgier
Sicherer Ausgang zur übergeordneten Sicherheitssteuerung
Externe 24-V-Versorgung des sicheren Ausgangs und der Taktausgänge (SELV/PELV)
Referenzschalter, siehe Funkon "SHOM"
Referenzschalter, siehe Funkon "SHOM"
Taster für Wieder
anlaufquierung
Taster für Fehlerquierung
K Zum Anschluss "AIS" des nächsten Geräts
L Zum Anschluss "AIE" des nächsten Geräts
Elektrische Ins
tallaon
Funkonale Sicherheit
Extended Safety
75

Table of Contents

Related product manuals