EasyManua.ls Logo

LEYBOLD 230306V02 - Page 19

Default Icon
28 pages
Print Icon
To Next Page IconTo Next Page
To Next Page IconTo Next Page
To Previous Page IconTo Previous Page
To Previous Page IconTo Previous Page
Loading...
19 300544660_002_C1 11/2016 - © Leybold
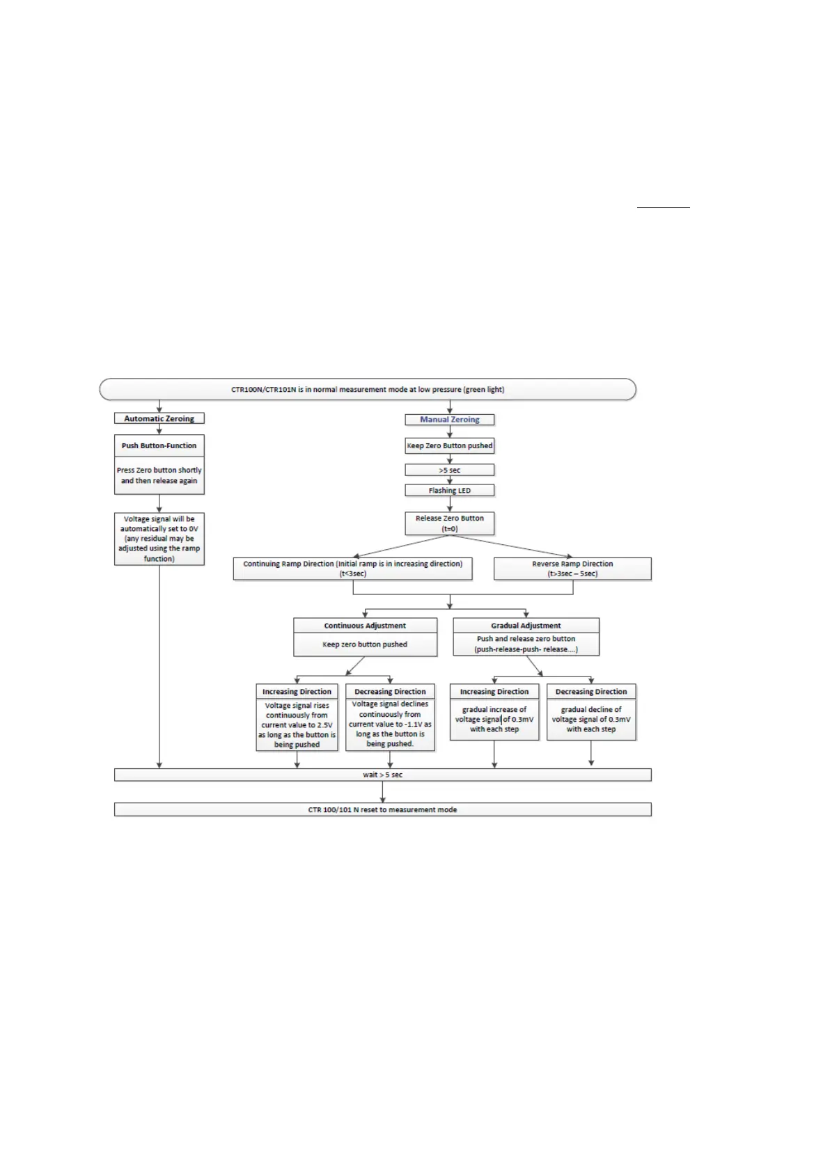
Zero Adjustment with RAMP Function (Please contact DAKKS Lab through email)
This function allows the user to adjust the zero to a known reference pressure within the measurement range of the
transmitter. It also permits an offset of the calibration curve to either compensate for an offset in the system
measurement capability, or to obtain a slightly positive zero for an analog/digital converter that requires 0 10
VDC input (i.e. controller does not accept negative input voltages). This offset cannot exceed 2% of the full-scale
range, i.e. (+ 0.2 VDC). To use this function:
1. Press and hold the ZERO button with the User switch adjustment tool provided. After 5 seconds, The
STATUS LED starts blinking and the zero value (starting at the current output value) will increase
continually until the button is released or the maximum permitted offset (maximum of 2% the transducer’s
full-scale range) is reached.
o To make additional incremental adjustments in the same direction, either press and release (for
each incremental steps ) or press and hold the zero button within 3 secs after the ZERO button is
released, until desired output is reached. Note: Please allow about 1 sec for the output to settle
o If direction needs to be changed at any time, release the ZERO button and wait 3 to 5 sec and
press again. Suggestion: After releasing the ZERO button count the Status LED blinking to four
(Status LED blinks once every sec) and press again.
2. To return to measurement mode, release the ZERO button for more than 5 seconds.
5.3 Transmitter Factory Default Reset
To reset all transmitter parameters, remove mains power from the device. Then press and hold the ZERO
pushbutton for at least 5 seconds while reconnecting the mains power to the transmitter. This will reset all
parameters in the transmitter’s memory back to the original default factory settings.