EasyManua.ls Logo

LG FA163 - Typical System Block Diagram

LG FA163
69 pages
Print Icon
To Next Page IconTo Next Page
To Next Page IconTo Next Page
To Previous Page IconTo Previous Page
To Previous Page IconTo Previous Page
Loading...
3-20
Copyright © 2008 LG Electronics. Inc. All right reserved.
Only for training and service purposes
LGE Internal Use Only
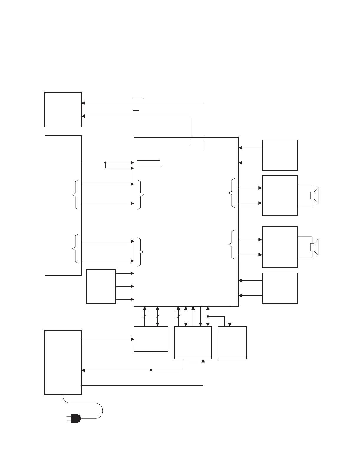
13. TAS5342
TYPICAL SYSTEM BLOCK DIAGRAM
2nd-Order L-C
Output Filter
for Each
Half-Bridge
Bootstrap
Capacitors
2-Channel
H-Bridge
BTL
Mode
System
Microcontroller
OUT_A
OUT_B
OUT_C
OUT_D
BST_A
BST_B
BST_C
BST_D
RESET_AB
RESET_CD
System
Power
Supply
Hardwire
Mode
Control
PVDD
GVDD (12 V)/VDD (12 V)
GND
Hardwire
OC Limit
M1
M3
PVDD
Power
Supply
Decoupling
35.5 V
12 V
GND
VAC
PWM_A
PWM_C
PWM_D
PWM_B
VALID
M2
Left-
Channel
Output
Right-
Channel
Output
Input
H-Bridge 1
Input
H-Bridge 2
GVDD
VDD
VREG
Power Supply
Decoupling
4 44
Bootstrap
Capacitors
2nd-Order L-C
Output Filter
for Each
Half-Bridge
Output
H-Bridge 2
Output
H-Bridge 1
OTW
OTW
SD
SD
TAS5518
B0047-02
PVDD_A, B, C, D
G
ND_A, B, C, D
GVDD_A, B, C, D
GND
VDD
V
REG
AGND
OC_ADJ
jomi

Other manuals for LG FA163

Related product manuals