EasyManua.ls Logo

LG HT502TH - Speaker System Connection

LG HT502TH
28 pages
Print Icon
To Next Page IconTo Next Page
To Next Page IconTo Next Page
To Previous Page IconTo Previous Page
To Previous Page IconTo Previous Page
Loading...
10
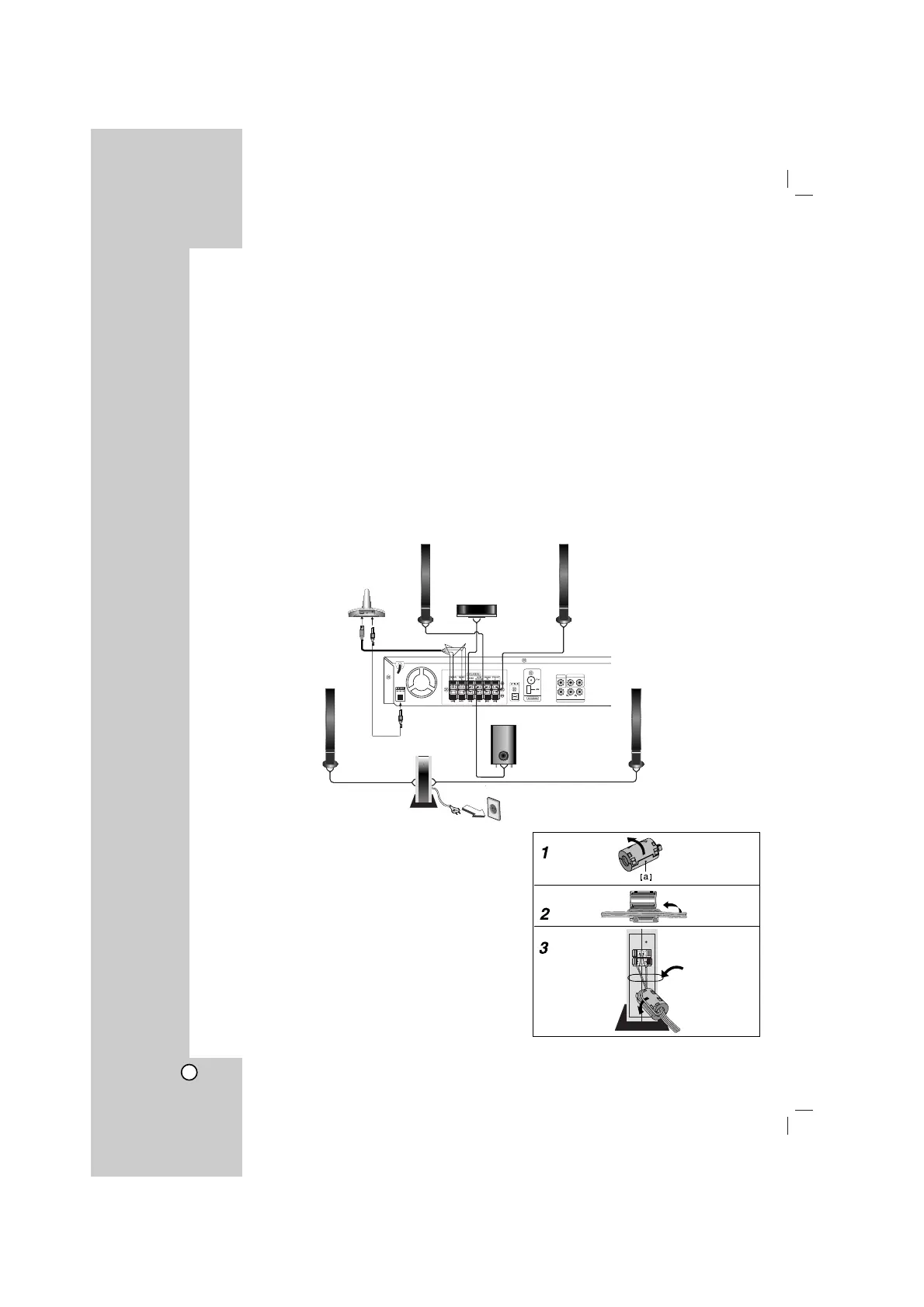
Speaker System Connection
Connect the speakers to the front (right, left) or
center speaker connectors at the main set.
Connect the subwoofer to the woofer connector.
Connect the power cord of the Wireless Receiver
to the outlet, then connect the Wireless Receiver
and the rear speaker (right, left) with the speaker
cable.
Connect the DC IN connector of the Wireless
Transmitter and the Wireless Transmitter (DC 7V
OUT) connector at the main set with the DC power
cable.
Connect the SOUND SIGNAL connector of the
Wireless Transmitter and rear (right, left) speaker of
connectors of the main set with the sound signal
cable.
Set the distance between this unit and Wireless
Receiver within 10m.
Notes:
Optimum performance can be implemented only when the
Wireless Transmitter and the Wireless Receiver within
distance of 2m to 10m is used since communication
failure may occur if longer distance is used.
Be sure to match the speaker cable to the appropriate
terminal on the components: + to + and – to –. If the
cables are reversed, the sound will be distorted and will
lack bass.
It takes about a few seconds (and may take longer) for the
Wireless Transmitter
and
Wireless Receiver
to
communicate with each other.
When the unit is turned off, the Wireless Transmitter is in
standby mode (off) automatically after about 10 seconds.
If the Wireless Transmitter is turned off, the Wireless
Receiver will not function.
About Ferrite Core (optional)
Be sure to attach the ferrite core to the speaker cables
(for connecting to this unit).
This ferrite core can reduce noises.
How to attach the ferrite core
1 Press the stopper [a] of the ferrite core to open.
2 Wind the cable once on the ferrite core.
3 Close the ferrite core unitl it clicks.
Note:
Attach the ferrite core near the unit (Refer to the fig.3 and comment.).
OUT PUT
INPUT
L - AUX - R
MONITOR
Y
COMPONENT VIDEO (PROGRESSIVE SCAN)
SIGNAL
ID./CH. DC IN
The length
here is as
short as
possible.
(fig.3)
Front speaker
(Right)
Center
speaker
Wireless Transmitter
Rear speaker
(Right)
Rear speaker
(Left)
Subwoofer
Wireless Receiver
DC power cable
Sound signal
cable
Black
Red
Front speaker
(Left)

Other manuals for LG HT502TH

Related product manuals