EasyManua.ls Logo

LG MULTI F Series - Refrigerant Charge

LG MULTI F Series
392 pages
Print Icon
To Next Page IconTo Next Page
To Next Page IconTo Next Page
To Previous Page IconTo Previous Page
To Previous Page IconTo Previous Page
Loading...
REFRIGERANT PIPING DESIGN
Refrigerant Charge
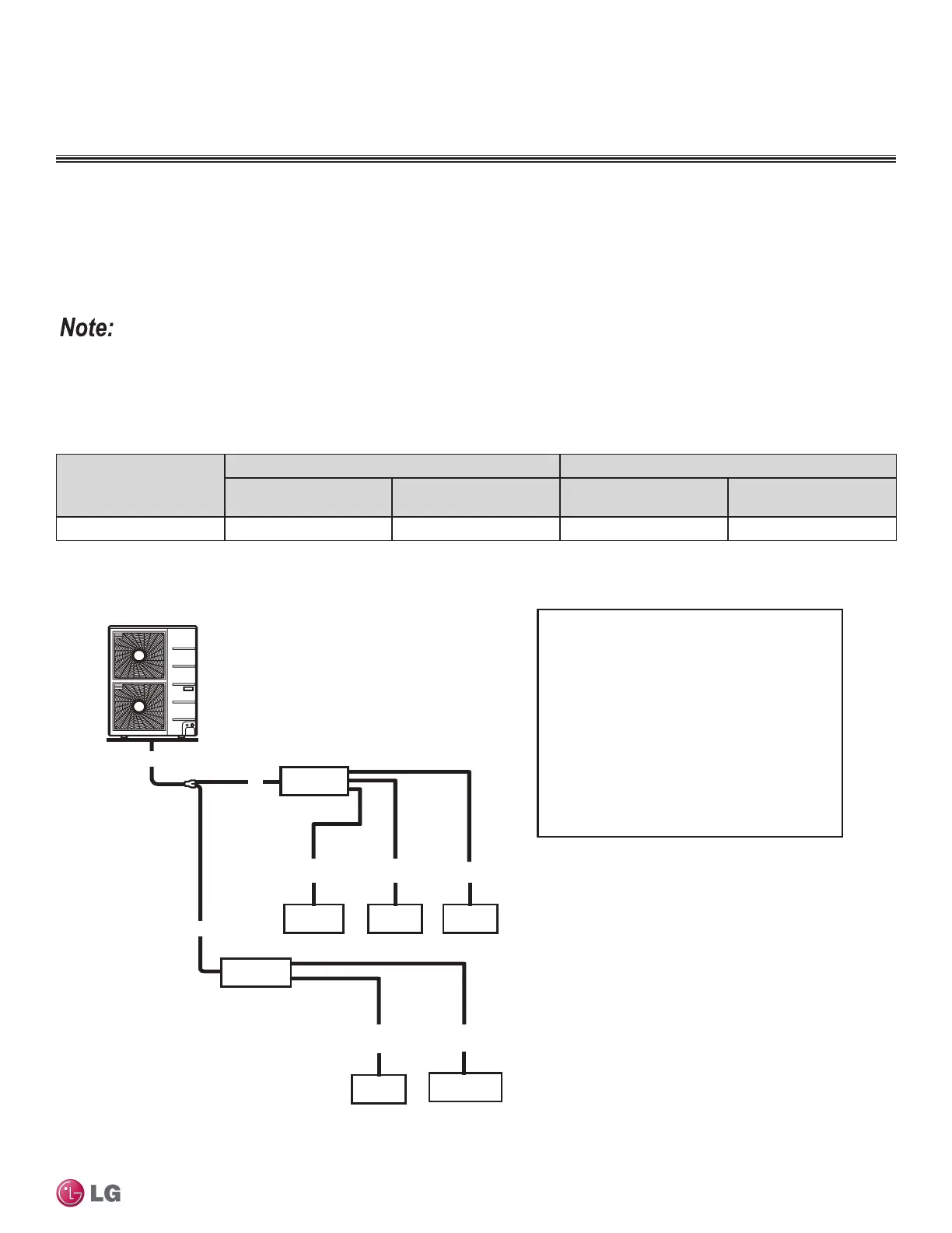
Multi F MAX Systems
Outdoor Unit Model
Main Piping Length Branch Piping Length
Chargeless Pipe Length of
Main Pipe (L) (ft.)
Additional Charge Needed
(a) (oz./ft.)
Chargeless Pipe Length
per Branch Pipe (B) (ft.)
Additional Charge Needed
(b) (oz./ft.)
LMU540HV 16.4 0.54 16.4 0.22
Table 334:Multi F MAX Outdoor Unit Piping Specications.
Additional charge (lbs.) = (Total Main Piping Length [A] - Chargeless Pipe Length of Main Pipe [L]) x a
+ (Installed Length of Branch [B1] – Chargeless Pipe Length [B]) x b
+ (Installed Length of Branch [B2] – Chargeless Pipe Length [B]) x b
+ (Installed Length of Branch [B3] – Chargeless Pipe Length [B]) x b ...
- CF (Correction Factor) x 3.53
Number of installed length of branches depends on system specifications.
CF = Maximum number of connectable indoor units – Total number of connected indoor units
Figure 54:Multi F MAX Additional Refrigerant Charge Example.
B3
18,000 9,000 9,000
LMU540HV
•Total main pipe (A) = 60 ft.
•Each branch pipe
B1 =
B2 =
B3 =
B4 =
B5 =
Additional Charge
= (60 - 16.4) x 0.54
+ (49 - 16.4) x 0.22
+ (17 - 16.4) x 0.22
+ (17 - 16.4) x 0.22
+ (10 - 16.4) x 0.22
+ (23 - 16.4) x 0.22
– (8 - 5) x 3.53
= 20.43 oz.
A
49 ft.
17 ft.
17 ft.
10 ft.
23 ft.
BD Unit
BD Unit
9,000 18,000
A
A
B1 B2
B4 B5
Due to our policy of continuous product innovation, some specications may change without notication.
©LG Electronics U.S.A., Inc., Englewood Cliffs, NJ. All rights reserved. “LG” is a registered trademark of LG Corp.
DESIGN & PRACTICES | 365
Refrigerant Piping Design and Best Practices
MULTI
F
MAX
MULTI
F

Table of Contents

Other manuals for LG MULTI F Series

Related product manuals