EasyManua.ls Logo

Liebert ICOM - Figure 25 Wiring a Small Display for Stand-Alone Operation; Figure 26 Wiring a Small Display for U2 U Network Operation

Liebert ICOM
84 pages
Print Icon
To Next Page IconTo Next Page
To Next Page IconTo Next Page
To Previous Page IconTo Previous Page
To Previous Page IconTo Previous Page
Loading...
Installing a Liebert iCOM Unit-to-Unit Network
45
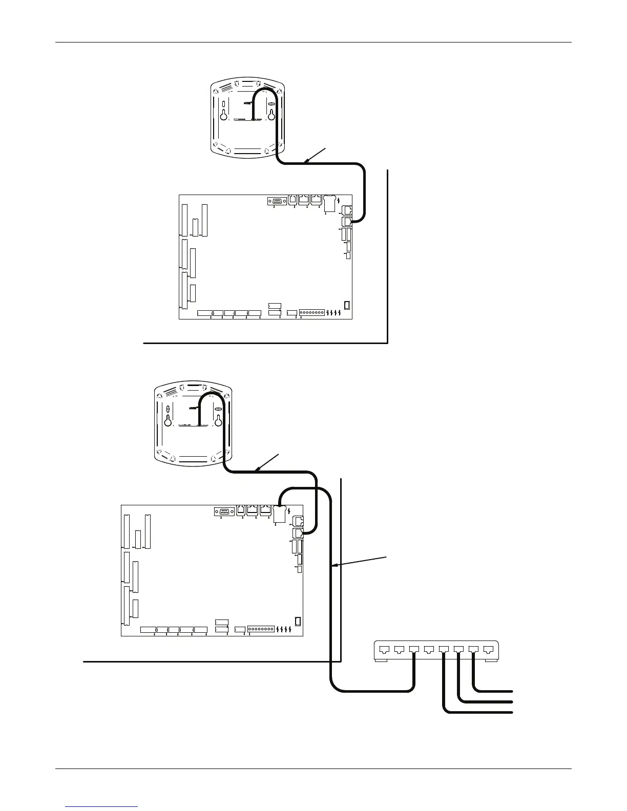
Figure 25 Wiring a small display for stand-alone operation
Figure 26 Wiring a small display for U2U network operation
182964
Page 1
Rev. 0
Small Graphics Display
On Unit Accent
Stand-Alone Unit
6-Wire Cable
P66 P67
CAN CAN
iCOM
Microprocessor and I/O Board
E1
E3
P4
P22
P38
P39
P53
P52
P54
P51
TB1
E2
E4
P43
Unit Electronics Compartment
P40
P8
P32
P34
P33
P35
P36
E5
P18 P65
P61
P63
P64
P66
P7
P13
P12
P11
P67
182964
Page 1
Rev. 0
1 Straight-Through
Ethernet Cable
Connection to P64
6-Wire Cable
Small Graphics Display
On Unit Accent
Unit-to-Unit Communications
With More Than Two Units
Networking Switch
To Other Units
(64 nodes total;
maximum of 32 input/output boards)
E5
P18 P65
P61
P63
P64
P66
P7
P13
P12
P11
P67
E1
E3
P4
iCOM
Microprocessor and I/O Board
P22
P38
P39
P53
P52
P54
P51
TB1
E2
E4
P40
P8
P32
P34
P33
P35
P36
P43
P66 P67
CAN CAN
Unit Electronics Compartment

Table of Contents