EasyManua.ls Logo

Mackie DLM12 - DLM8 & DLM12 Loudspeaker Block Diagram

Mackie DLM12
29 pages
Print Icon
To Next Page IconTo Next Page
To Next Page IconTo Next Page
To Previous Page IconTo Previous Page
To Previous Page IconTo Previous Page
Loading...
DLM8/12 Powered Loudspeakers
26
DLM8/12 Powered Loudspeakers
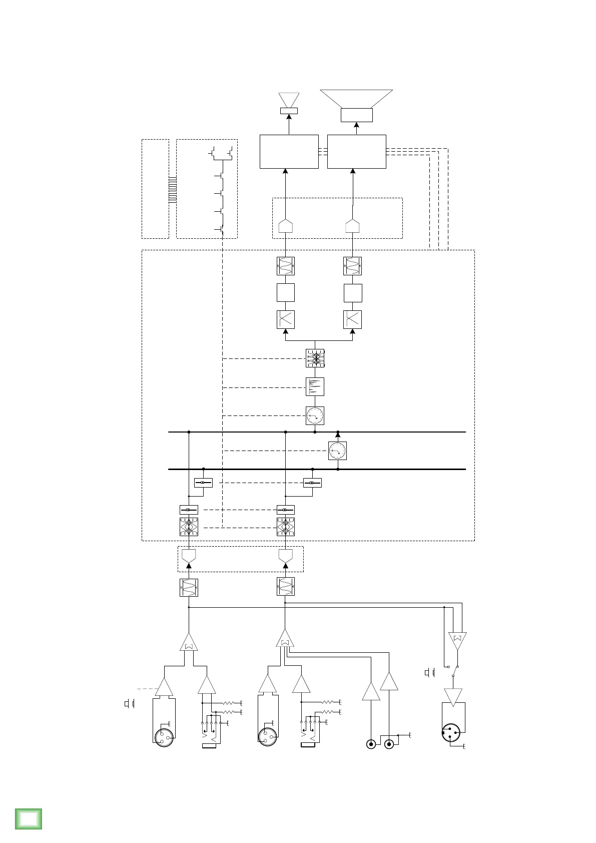
DLM8 & DLM12 Loudspeaker Block Diagram
Ch 1
AUX
RCA
ADC
ADC
XLR + TRS
COMBO
XLR: 0 dB fixed gain
TRS: 0 dB fixed gain (Hi Z)
Ch 2
Fader
Fader
MainFX
Fader
Fader
DSP
Speaker Processing
Hi
Lo
XLR
Line (0 dB)
Mic (+30 dB)
XLR: 0 or +30 dB
TRS: 0 dB fixed gain
+
-
+
-
+
-
Amp
Amp
Limit
Limit
THRU
+
-
XLR + TRS
COMBO
DISPLAY
1 2 SYS MEM
+
-
USER CONTROLS
Comp /
Lim
Comp /
Lim
XOver
XOver
ADC
DAC
DAC
DAC
L
R
0 dB fixed gain
CH 1
MIX
0 dB fixed gain
Core temperature
Pwr Suply Voltage
AMP STATUS
TruSource
TruSource
user EQ
user EQ
System
EQ
Feedback
Fighter
Delay
Effects:
Reverb
Delay
Chorus

Other manuals for Mackie DLM12

Related product manuals