EasyManua.ls Logo

Manitou AETJ 49 - Page 272

Manitou AETJ 49
286 pages
Print Icon
To Next Page IconTo Next Page
To Next Page IconTo Next Page
To Previous Page IconTo Previous Page
To Previous Page IconTo Previous Page
Loading...
131
ELECTRICITY
80
547379EN
80 (08/03/2017)
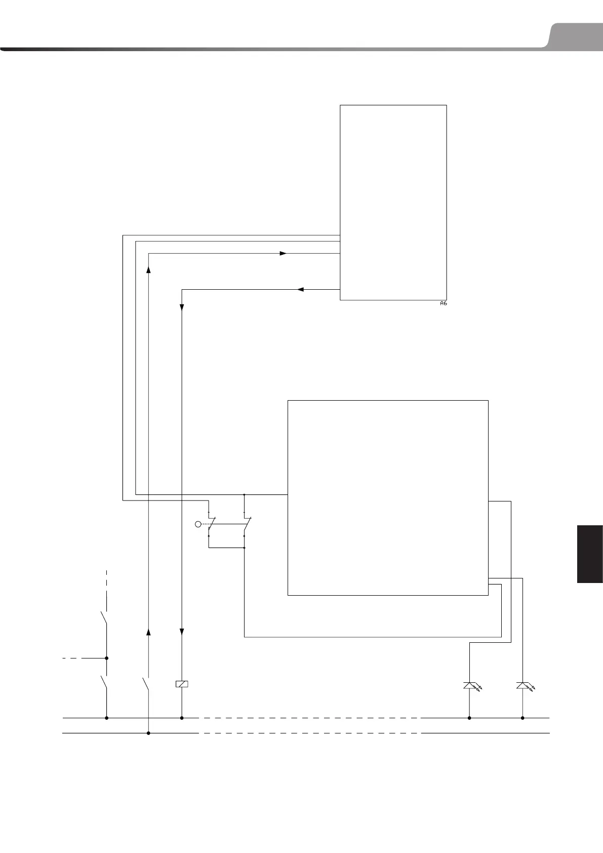
SIMPLIFIED OVERLOAD WIRING DIAGRAM
106
241
242
KA11 KA11 KA11
KA1
103
332
332
333
408
406
336
331
335
A4
+48V
SQ5a
SQ5b
11
14 34
31
0V
+48V
0V
H3 - Led
surchage base
SQ5a/b - Capteurs
de surcharge
H18 - Led
surcharge panier
KA1 - Alimentation
+48V des
électrovannes
Alimentation
des électrovannes
B02 : bras_bas_SQ1b
B01 : bras_bas_SQ1a
B03 : tel_rentré_SQ4a
B04 : tel_rentré_SQ4b
B05 : surcharge SQ5b
B06 : surcharge SQ5a
B07 : retour réduction vitesse
B06 : retour validation surcharge
Out_2 : retour vitesse
Out_1 : validation surcharge
A5 : CAN-L
A6 : CAN-H
Module Controle capt. sec.
Part N° 662/13124
Réf. CI678453
(+ soft dédié)
Di 16 : klaxon
Di 12 : sélection pendulaire
Di 11 : sélection télescope
Di 13 : sélection compensation
Di 08 : rot. JIB
Di 15 : rot. tourelle
Di 14 : rot. panier
Di 10 : sélection bras 3
Di 09 : sélection bras 1/2
Di 03 : sélection translation
Di 05 : surcharge SQ5a (circuit fermé)
Di 02 : libre
Ai 01 : consigne rotation
Di 06 : direction GH
Di 07 : direction DR
Ai 02 : consigne traction
Di 01 : Homme mort
Di 04 : Hors NEUTRE
MODULE CAN HIGH IO (Upper box)
Part N° 662/13130
Réf. CI677628
surcharge : Do 21
alarme maint. : Do 19
buzzer : Do 15
pendulaire : Do 05
télescope : Do 04
compensation : Do 07
rot. JIB : Do 06
rot. tourelle : Do 01
rot. panier : Do 08
bras 3 : Do 03
bras 1/2 : Do 02
translation : Do 13
devers : Do 16
alarme/defauts : Do 14
Ref. surcharge : Do 18
Ref. devers : Do 22
B/NEG
C/NEG
D/NEG
CAN6 : CAN-L
CAN5 : CAN-H
B+
B-
B+
B+2

Table of Contents

Related product manuals