EasyManua.ls Logo

Marantz PM6002 - 5. Wiring Diagram

Marantz PM6002
31 pages
Print Icon
To Next Page IconTo Next Page
To Next Page IconTo Next Page
To Previous Page IconTo Previous Page
To Previous Page IconTo Previous Page
Loading...
65
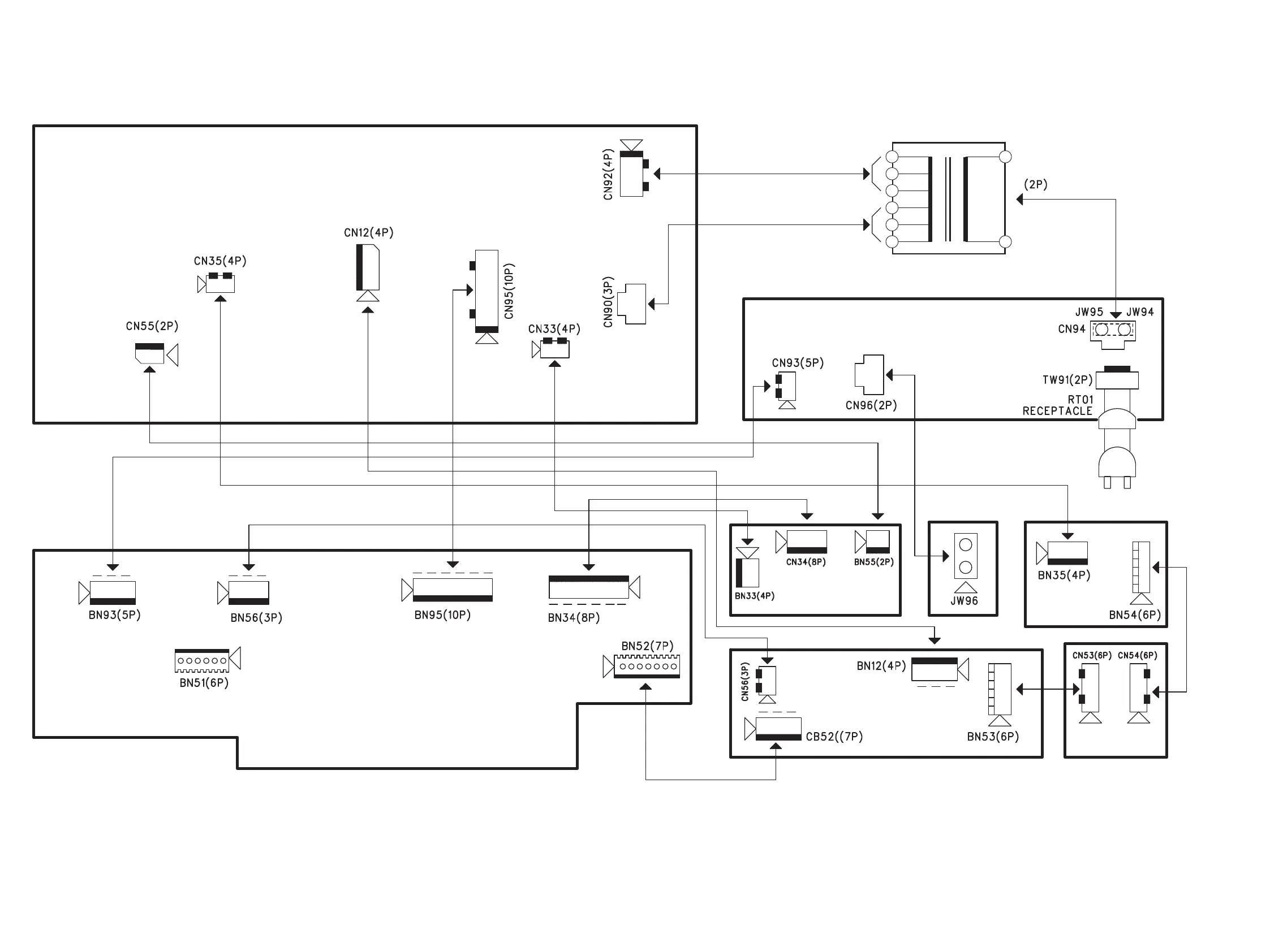
5. WIRING DIAGRAM
࡮
PWR1
U-PRO & TONE PWB
(CUP11954-1)
SUB TRANSF. PWB
(CUP11833-2)
MAIN TRANSF.
HEADPHONE &
TONE DEFEAT PWB
(CUP11954-4)
POWER SW PWB
(CUP11954-5)
MASTER VOLUME PWB
(CUP11954-2)
CONNECT PWB
(CUP11954-6)
SPEAKER SW &
LOUDNESS PWB
(CUP11954-3)
INPUT & AMPLIFIER PWB
(CUP11833-1)
AC230V50Hz:/N

Other manuals for Marantz PM6002

Related product manuals