EasyManua.ls Logo

Marantz PS3001 - Wiring Diagram

Marantz PS3001
83 pages
Print Icon
To Next Page IconTo Next Page
To Next Page IconTo Next Page
To Previous Page IconTo Previous Page
To Previous Page IconTo Previous Page
Loading...
19 20
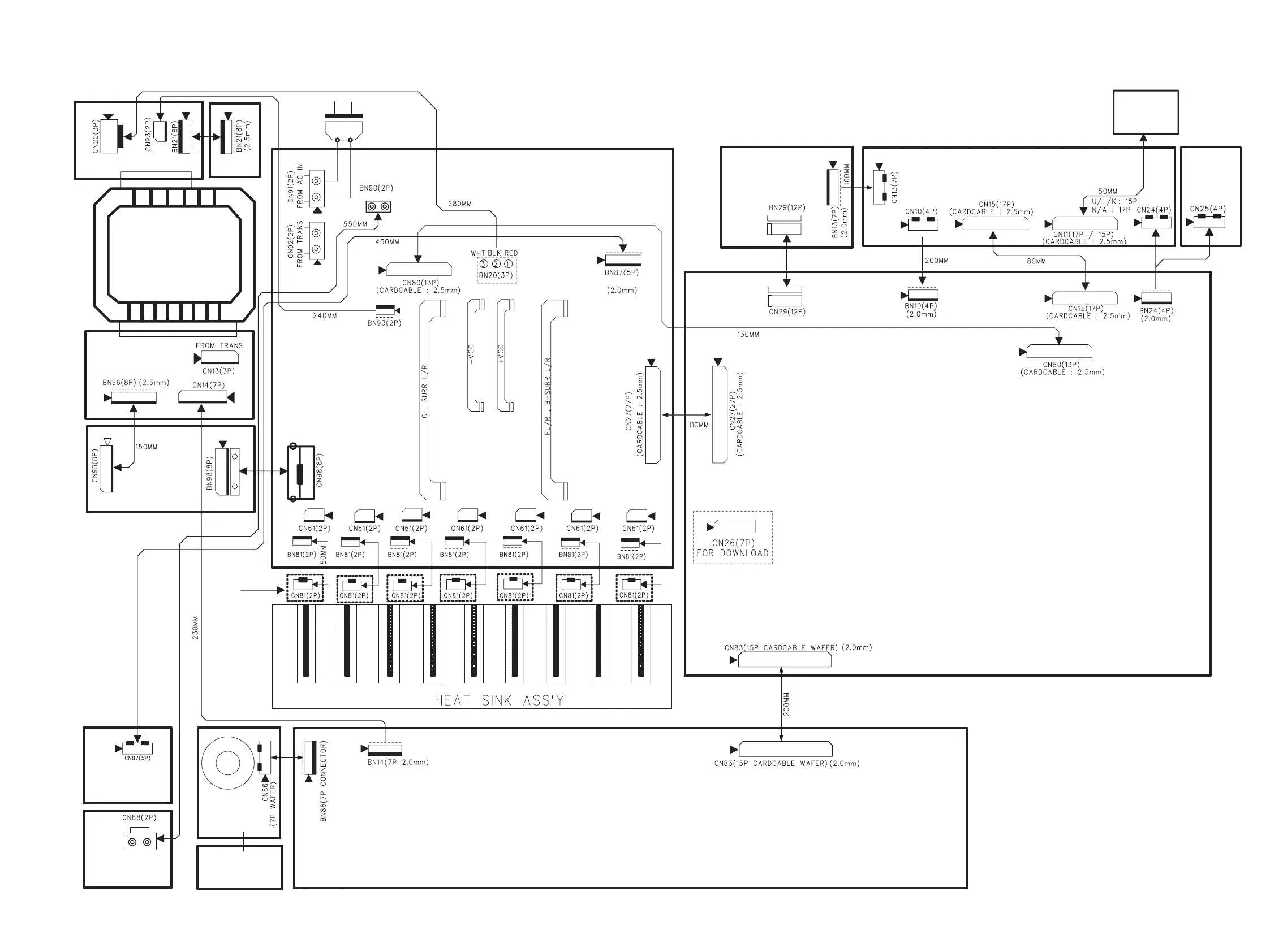
7. WIRING DIAGRAM
;56ER=
;.&6ER=
-!).07"
&2/.407"
).05407"
6)$%/07"
45.%2
-/$5,%
#/-0/.%.4
07"
#50:
#50:
#50:
#50:
#50:
#50:
#50:
#50:
#50:
#50:
#50:
#50:
%.#/$%2
07"
053(3707"
(007"
4!#407"
2%'5,!4/207"
0/7%242!.3&07"
0/7%242!.3&07"
#50:
0/7%2
42!.3&
07"
!#
0/7%242!.3&
")!34207"
X
#50:
45.%2
).05407"
03ONLY
32ONLY

Related product manuals