EasyManua.ls Logo

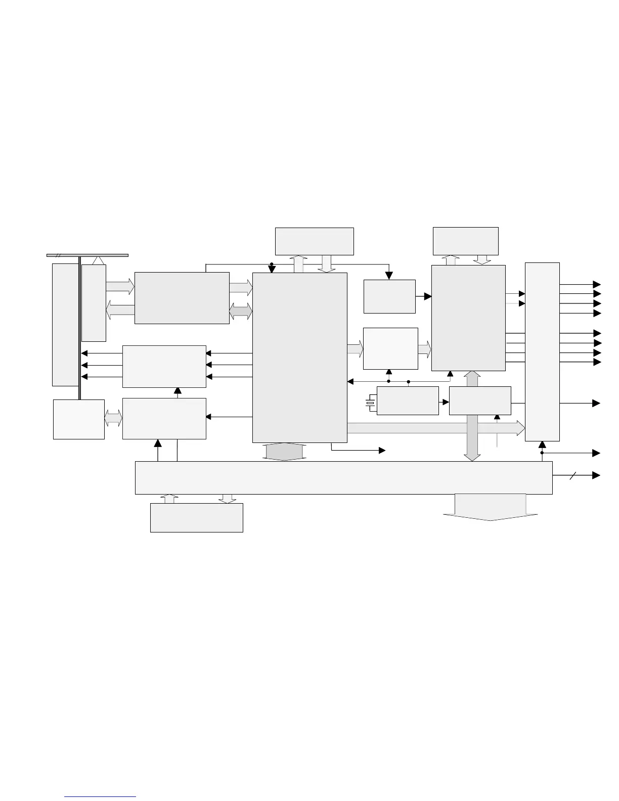
Marantz SA7001KI - 2. BLOCK DIAGRAM

Marantz SA7001KI
68 pages
Print Icon
To Next Page IconTo Next Page
To Next Page IconTo Next Page
To Previous Page IconTo Previous Page
To Previous Page IconTo Previous Page
Loading...
3-23 3-24
2. BLOCK DIAGRAM
LRCK
DAPC
DARD
DACL
DSALF
DSAC
DSALS
DSARS
SYCL
MODE
384/192fs
PCM DATA BUS LINE
SPIN
SLED
RAD
AD6062
IC403
RF-AMP
3-AXICAL ACTUATOR
FOC,RAD,SLDG
Laser
DIGITAL I/O
FOC
TURNTABLE
M11L16161SA-45T
IC503
D-RAM(16M)
CXD2753R
IC401
PSP DECORD
and
DSD MULTI-
CHANNL
DECODER
EM636165TS-7
IC402
SDRAM(16M)
DSD/CD
IC736
DATA SWITCH
SYCLSW
DISPLAY and KEYS
DATA
SPINDL
HOLL
MOTOR
CD and DVD
LASER and MONITOR
control
photo
RFAC
EPM33128
IC404
FIFO
FAN8042
IC508
FOC,RAD,SLED
DRIVER
CXD1881AR
IC501
RF-AMP, AGC, EQ
LASER POWER CONT.
CXD1885Q
IC502
DIGITAL SERVO
and PLL,
DEMODURATOR
CLK SELECTOR
IC735
384/192fs
AN8471SA
IC505
SPINDLE DRIVER
T14L1024N
IC732
SRAM(1M)
33.8688MHz
OSC IC734
SYSTEM CLOCK
M30624FGN
IC731
FEATUR and LOADING for SERVO-DSP
DSCK
DSDO
DSCS1
ATT
MUTE1
DSRST1

Related product manuals