EasyManua.ls Logo

Marantz SR5014 - Page 37

Marantz SR5014
178 pages
Print Icon
To Next Page IconTo Next Page
To Next Page IconTo Next Page
To Previous Page IconTo Previous Page
To Previous Page IconTo Previous Page
Loading...
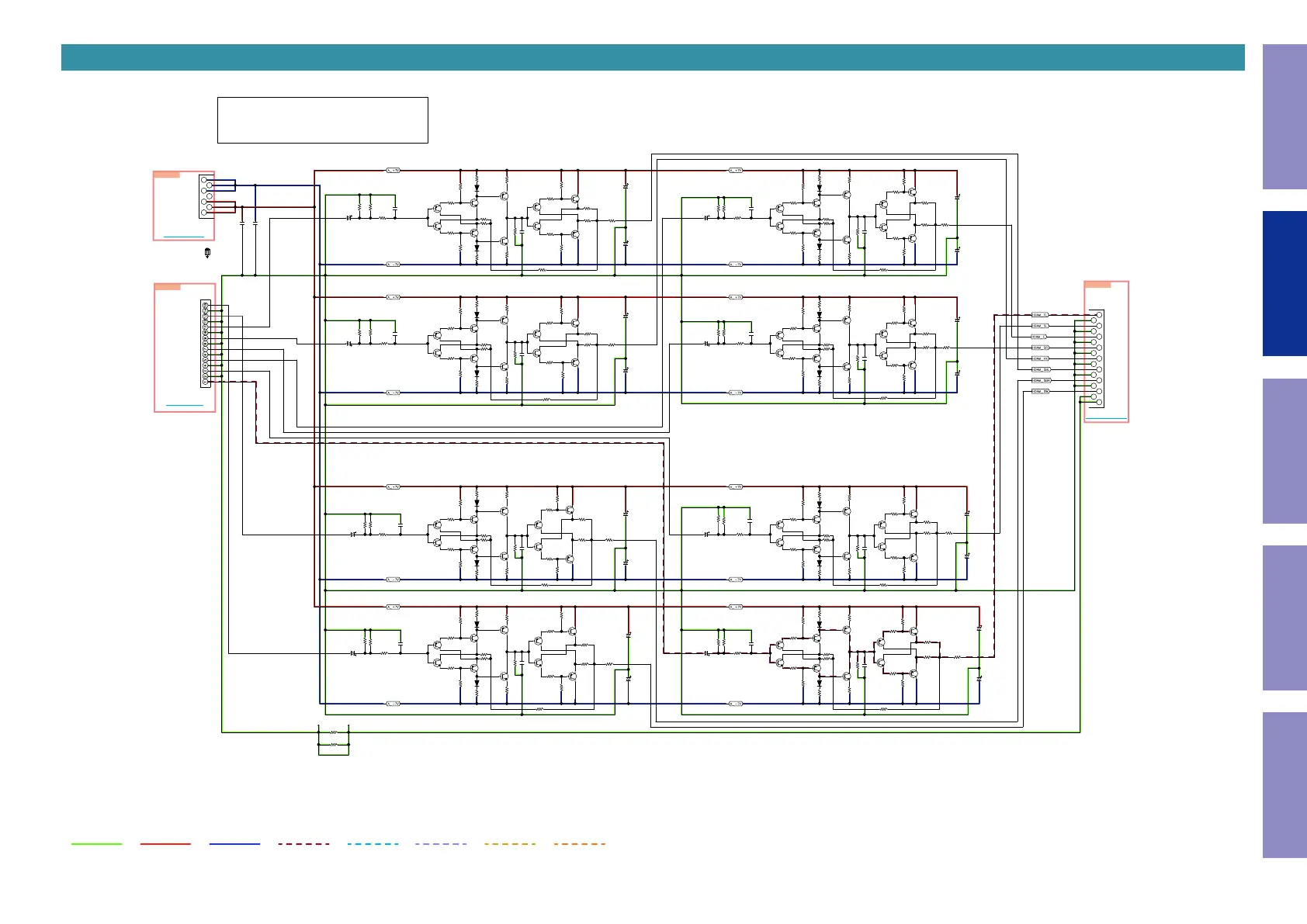
SCH29 HDAM
VIDEO SIGNAL COMPONENT(Y)ANALOG AUDIO DIGITAL AUDIO
TMDS SIGNAL
GND LINE
POWER- LINE
POWER+ LINE
C
100K
R4261
100K
R4262
SL
SR
C
FR
FL
C4092
4.7U-K-1608
100KR4281 100KR4201
100K
R4181
C
100K
R4283
100KR4203
MAIN 3/3 G4
AGND
AGND
AGND
AGND
AGND
AGND
AGND
A_+8V
NC
A_-8V
R4291
10
R4309 100
R4235 100
R4155 100
R4292
10
HDAM_GND
AGND
AGND
AGND
AGND
AGND
AGND
AGND
FL
SL
FR
SR
SBL
SBR
PRE_SW
A_+8V
A_+8V
A_-8V
A_-8V
R4314
0
G6000A
R4352
OPEN
10K
R4285
SBR
220/16(PKR3)
C4103
R4255
47
FR
R4347
OPEN
10K
R4205
R4346
OPEN
R4183
10K
R4299
5K6
R4297
22
R4279
22
R4247
22
R4267
5K6
22
R4265
R4219
5K6
R4199
22
5K6
R4197
R4165
5K6
22R4167
5K6
R4187
10
R4295
LBAS16HT1G
D4032
Q4088
KTA1504S
Q4076
KTC3875G
R4253
10
470
R4271
D4026
LBAS16HT1G
R4221
330
R4211
10
R4215
10
D4024
LBAS16HT1G
330
R4163
470
R4161
R4176
10
R4173
10
330
R4189
R4191
470
(CH)220P
C4117
R4259
22
C4105
(CH)220P
R4306
22
R4317
5K6
Q4121
KTA1504S
KTC3875G
Q4120
10
R4318
KTA1504S
Q4116
10
R4310
KTC3875G
Q4117
10
R4311
5K6
R4231
R4234
10
R4233
10
R4230
5K6
R4226
10
R4225
10
C4115
220/25(KR3)
0
R4293
C4113
220/25(KR3)
C4111
220/25(KR3)
R4249
0
C4109
220/25(KR3)
0
R4213
R4169
0
C4079
220/25(KR3)
FL
10K
R4286
SL
10K
R4264
SR
10K
R4206
10K
R4184
C4120
(CH)220P
C4108
(CH)220P
R4208
47
C4088
(CH)220P
R4177
47
C4076
(CH)220P
R4298
22
R4280
22
5K6
R4278
R4248
22
22
R4266
5K6
R4268
10
R4296
Q4087
KTC3875G
R4254
10
R4272
470
KTC3875G
Q4085
D4027
LBAS16HT1G
470
R4224
R4212
10
R4216
10
470
R4194
470
R4162
LBAS16HT1G
D4021
10
R4174
R4178
10
R4192
470
C4118
(CH)220P
C4106
(CH)220P
330
R4270
R4222
330
330
R4164
330
R4190
R4327
5K6
5K6
R4326
5K6
R4321 R4289
5K6
5K6
R4252
R4180
5K6
R4202
5K6
0
R4214
0
R4170
C4116
220/25(KR3)
HDAM_GND
SBR
SBL
PRE_SW
2 4 6
1 3 5 7
CN4703
C125Z2-07
C4091
4.7U-K-1608
R4313
0
R4353
OPEN
10K
R4263
SBL
C4107
(CH)220P
R4245 5K6
5K6
R4277
R4217 22
R4185
22
LBAS16HT1G
D4034
Q4094
KTC3875G
330
R4243
470
R4241
330
R4275
R4256
10
Q4064
KTA1504S
KTC3875G
Q4070
KTC3875G
Q4052
R4227
22
22
R4228
C4085
(CH)220P
22
R4172
C4073
(CH)220P
10
R4319
Q4101
KTC3875G
Q4100
KTA1504S
220/25(KR3)
C4083 C4077
220/25(KR3)
R4288
47
47
R4257
R4246 5K6
R4218
22
R4200
22
R4186
22
R4166 5K6
22
R4168
470
R4304
LBAS16HT1G
D4035
470
R4274
470
R4242
LBAS16HT1G
D4031
LBAS16HT1G
D4029
10
R4258
LBAS16HT1G
D4023
KTC3875G
Q4061
330
R4302
R4244
330
C4086
(CH)220P
R4182 100K
C4074
(CH)220P
R4320
5K6
R4240
22
KTA1504S
Q4113
R4251
22
22
R4239
R4179
22
0
R4294
R4250
0
C4082
220/25(KR3)
C4084
220/25(KR3)
C4078
220/25(KR3)
C4080
220/25(KR3)
A2001-WRB15-K
CN4704
220/25(KR3)
C4081
C4114
220/25(KR3)
INPUT 1/2 N4
R4312 100
100R4238
R4232 100
R4158 100
R4323 10
BKT2000
BURRING
G6000
OPENOPEN
PRE_SW
C4119
(CH)220P
C4087
(CH)220P
C4089
220/16(RA3)
R4207
47
220/16(PKR3)
C4071
47
R4175
Q4092
KTC3875G
Q4096
KTA1504S
R4315
22
KTC3875G
Q4118
Q4090
KTA1504S
22
R4282
KTA1504S
Q4119Q4086
KTC3875G
KTA1504S
Q4074
Q4115
KTC3875G
R4269
330
R4308
5K6
KTC3875G
Q4084
Q4082
KTA1504S
470
R4223
R4229 100
Q4068
KTC3875G
KTA1504S
Q4066
Q4103
KTC3875G
Q4102
KTA1504S
470
R4193
330
R4195
R4209
5K6
Q4054
KTC3875
G
KTA1504S
Q4099
KTC3875G
Q4098
R4210
5K6
R4350
OPEN
R4351
OPEN
R4348
OPEN
220/16(PKR3)
C4090
OPEN
R4349
C4072
220/16(RA3)
KTC3875G
Q4093
R4300
5K6
Q4126
KTC3875G
R4325
22
KTA1504S
Q4097
LBAS16HT1G
D4033
Q4089
KTA1504S
KTA1504S
Q4091
R4324
22
KTA1504S
Q4127
22
R4260
KTC3875G
Q4079
KTA1504S
Q4075
Q4122
KTC3875G
KTA1504S
Q4083
22R4284
R4220
5K6
KTA1504S
Q4067
Q4110
KTA1504S
Q4111
KTC3875G
LBAS16HT1G
D4025
5K6
R4198
330
R4196
KTC3875G
Q4055
Q4106
KTC3875G
5K6
R4188
R4328
10
C4112
220/25(KR3)
C4110
220/25(KR3)
R4290
10
R4305
10
10
R4237
VIDEO_F/CNT 2/3 N9
220/16(PKR3)
C4121
R4287
47
C4075
(CH)220P
470
R4303
R4301
330
LBAS16HT1G
D4030LBAS16HT1G
D4028
R4307
5K6
470
R4273
5K6
R4316
KTA1504S
Q4080
KTA1504S
Q4114
KTA1504S
Q4072
KTC3875G
Q4062
D4020
LBAS16HT1G
R4171 22
Q4056
KTA1504S
KTA1504S
Q4058
Q4060
KTC3875G
D4022
LBAS16HT1G
Q4050
KTA1504S
220/16(RA3)
C4122
220/16(PKR3)
C4104
KTC3875G
Q4095
330
R4276
Q4081
KTA1504S
Q4077
KTC3875G
Q4123
KTA1504S
Q4065
KTA1504S
Q4069
KTC3875G
KTA1504S
Q4073
Q4063
KTC3875G
KTC3875G
Q4071
KTA1504S
Q4057
KTA1504S
Q4051
Q4059
KTA1504S
Q4053
KTC3875G
Q4107
KTA1504S
R4329
10
10
R4322
R4236
10
1357911131517
4 28 6101216 14
C125Z2-17
CN4605
Q4078
KTC3875G
KTA1504S
Q4129
KTC3875G
Q4128
Q4125
KTA1504S
Q4124
KTC3875G
KTA1504S
Q4105
Q4104
KTC3875G
CURRENT_FB PART
Q4112
KTC3875G
KTC3875G
Q4109
KTA1504S
Q4108
HDAM 1/1
CN4704
TO CN401
CN4605
TO CP4605
_CN4703
TO CP4703
Before Servicing
This Unit
Electrical Mechanical Repair Information Updating
37

Other manuals for Marantz SR5014

Related product manuals