EasyManua.ls Logo

Marantz SR6011 - Page 11

Marantz SR6011
197 pages
Print Icon
To Next Page IconTo Next Page
To Next Page IconTo Next Page
To Previous Page IconTo Previous Page
To Previous Page IconTo Previous Page
Loading...
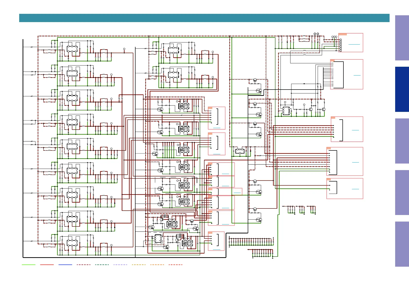
SCH02_DIGITAL POWER
DIGITAL VIDEO STBY POWER
GND LINE
POWER- LINE
POWER+ LINE
ANALOG AUDIO DIGITAL AUDIO
TMDS SIGNAL
ANALOG VIDEO
D5V
TO CY920TO AUDIO PLD
VIDEO DEC
HDMI SW1
CEC STBY 3.3V
SWM3.3V
REMOTE3.3V
M3.3V
FROM/TO CPU LEVEL CHG
FROM/TO MAIN CPU
FROM/TO MAIN CPU
TO DIGITAL CONNECT
M3.3V
D5.2V
D5.2V
DGND
DGND
D5.2V
FROM SMPS PART
MAINPOWER
D5V
DGND
HDMI SW2
1.88A
1.34A
D5V
D5V
1.59A
D5V
0.3A
D5V
D5V
1.62A
DV1.8V
3.3V
NET1.25V
DA1.1V_1
CEC1.1V-1
1.85A
CEC3.3V
VSP+I/P
NET1.8V
D5V
0.183A
NET2.5V
D5V
1.62A
CEC1.1V-2
1.62A
CEC1.1V-3
VIDEO PLD
HDMI TX
(PAGE 18_C1)
(PAGE 3_C1)
(PAGE 3_B6)
(PAGE 1_D3)
(PAGE
5_D1)
(PAGE 17_D6)
(PAGE 13_D1)
(PAGE 14_D1)
(PAGE 16_D4)
(PAGE 15_D3)
(PAGE 12_D4)
(PAGE 7_B1) (PAGE 11_C6)
OPEN
BD2248G-GT R
1/10V
D5V
DA1.1V_2
1.74A
1.74A
OPEN
M_RESET
SWM 5V
CEC STBY 5V
VIN
EN
VFB
SW
VBSTGND
VIN
EN
VFB
SW
VBSTGND
VIN
EN
VFB
SW
VBSTGND
VIN
EN
VFB
SW
VBSTGND
VIN
EN
VFB
SW
VBSTGND
VIN
EN
VFB
SW
VBSTGND
VIN
EN
VFB
SW
VBSTGND
VIN
EN
VFB
SW
VBSTGND
VIN
EN
VFB
SW
VBSTGND
VIN
EN
VFB
SW
VBSTGND
VIN
EN
VFB
SW
VBSTGND
C1333
0.1
R1333
33K
C1332
0.1
R1332
OPEN
C1343
0.1
R1343
10K
C1342
0.01
R1342
10K
C1231
1/10
V
R1226
10K
R1228
10K
R1231
10K
R1233
10K
D1102
KDS160
C1252
OPEN
C1251
OPEN
C1253
1/10V
R1238
4.7K
R1241
100
R1239
47K
R1240
100K
R1237
10K
C1254
0.1
C1255
0.1
R1243
OPEN
R1244
OPEN
C1256
OPEN
R1242
OPEN
C1248
OPEN
C1247
OPEN
C1246
470/16V
C1245
0.1
C1244
OPEN
C1241
470/16V
C1242
OPEN
C1243
0.1
C1261
OPEN
C1262
OPEN
C1263
OPEN
C1264
OPEN
C1271
OPEN
C1272
OPEN
C1273
OPEN
C1274
OPEN
C1275
OPEN
C1276
OPEN
C1277
OPEN
C1278
OPEN
C1279
OPEN
C1280
OPEN
C1281
OPEN
C1282
OPEN
C1283
OPEN
C1284
OPEN
C1285
OPEN
C1286
OPEN
C1287
OPEN
C1288
OPEN
C1289
OPEN
C1290
OPEN
C1265
OPEN
C1266
OPEN
C1267
OPEN
C1268
OPEN
C1269
OPEN
C1270
OPEN
C1295
OPEN
C1296
OPEN
C1297
OP
EN
C1298
OPEN
C1299
OPEN
C1300
OPEN
C1301
OPEN
C1302
OPEN
C1303
OPEN
C1304
OPEN
L1224
BLM21AG 121SN1
L1223
BLM21PG 221SN1
L1222
BLM21PG 221SN1
L1221
BLM21PG 221SN1
T132
T135 T136
T139 T 140
T143
T144
T145
T146
T147
C1232
10/6.3V
IN
GND
OUT
1 3
2
IC123
NJM2845DL133
R1230
0
Q1113
RT1N441C
Q1114
RT1N441C
Q1122
RT1N141C
Q1124
RT1N141C
Q1126
RT1N141C
Q1128
RT1N141C
Q1131
2SC3052
Q1132
OPEN
1 5
4
2
OUT CD
GND
VDD
NC
3
IC122
OPEN
T12
R1392
1K
R1391
10K
Q1152
RT1N141C
T22T26
R1171
33
T53T58 T18
R1191
33
123
4 5 6
Q1106
FDC608PZ
C1363
0.1
R1363
27K
C1362
0.01
R1362
1K
T19 T92
Q1116
RT1N141C
R1101
OPEN
R1102
OPEN
C1233
100/16V
C1334
1000P
C1335
1000P
C1336
1000P
C133
7
1000P
C1338
1000P
C1364
1000P
C1140
OPEN
C1403
0.1
/50V
C1131
0.1
C1139
OPEN
C1120
OPEN
C1401
0.1/50V
C1111
0.1
C1119
OPEN
C1150
OPEN
C1404
0.1/50V
R1142
100K
C1141
0.1
C1149
OPEN
C1160
OPEN
C1405
0.1/50V
R1152
100K
C1151
0.1
C1159
OPEN
C1180
OPEN
C1407
0.1/50V
C1171
0.1
C1179
OPEN
C1200
OPEN
C1409
0.1/50V
R1192
100K
C1191
0.1
C1199
OPEN
C1130
OPEN
C1402
0.1/50V
C1121
0.1
C1129
OPEN
R1111
33
R1140
OPEN
R1131
33
R1151
33
R1120
OPEN
R1112
100K
R1132
100K
R1172
100K
R1122
100K
C1118
10/6.3V
C1148
10/6.3V
C1138
10/6.3V
C1158
10/6.3V
C1178
10/6.3V
C1198
10/6.3V
C1128
10/6.3V
C1117
22/6.3V
C1147
22/6.3V
C1137
22/6.3V
C1157
22/6.3V
C1177
22/6.3V
C1197
22/6.3V
C1127
22/6.3V
Q1151
2SA2166
Q1121
2SA2166
Q1123
2
SA1954
Q1125
2SA2166
Q1127
2SA2166
R1236
10K
R1235
OPEN
L1111
CB03YTYH600
T215
C1170
OPEN
C1406
0.1/50V
R1162
100K
C1161
0.1
C1169
OPEN
R1161
33
C1168
10/6.3V
C1167
22/6.3V
T218
R1201
33
C1210
OPEN
C1410
0.1/50V
R1202
100K
C1201
0.1
C1209
OPEN
C1208
10/6.3V
C1207
22/6.3V
T219
R1211
33
C1220
OPEN
C1411
0.1/50V
R1212
100K
C1211
0.1
C1219
OPEN
C1218
10/6.3V
C1217
22/6.3V
R1141
33
C1353
OPEN
R1353
OPEN
C1352
OPEN
R1352
OPEN
T133 T 134
Q1115
OPEN
C1323
0.1
R1323
10K
C1322
0.01
R1322
10K
T240 T 241
Q1112
RT1N441C
R1324
OPEN
R1227
1K
R1229
1K
R1232
1K
R1234
1K
L1112
OPEN
L1113
CB03YTYH600
L1114
CB03YTYH600
L1121
CB03YT
YH600
L1122
OPEN
L1123
OPEN
L1124
CB03YTYH600
L1131
CB03YTYH600
L1132
OPEN
L1133
OPEN
L1134
CB03YTYH600
L1141
CB03YTYH600
L1142
OPEN
L1143
OPEN
L1144
CB03YTYH600
L1151
CB03YTYH600
L1152
OPEN
L1153
OPEN
L1154
CB03YTYH600
L1161
CB03YTYH600
L1162
OPEN
L1163
OPEN
L1164
CB03YTYH600
L1171
CB03YTYH600
L1172
OPEN
L1173
OPEN
L1174
CB03YTYH600
L1191
CB03YTYH600
L1192
OPEN
L1193
OPEN
L1194
CB03YTYH600
L1201
CB03YTYH600
L1202
OPEN
L1203
OPEN
L1204
CB03YTYH600
L1211
CB03YTYH600
L1212
OPEN
L1213
OPEN
L1214
CB03YTYH600
1 5
4
2
VIN VOUT
EN
GND
OC
3
IC124
C1234
R1127
OPEN
R1147
OPEN
R1157
100
R1167
OPEN
R1325
OPEN
JIG
PJ01
JIG
PJ02
R1181
33
T173
C1190
OPEN
C1408
0.1/50V
C1181
0.1
C1189
OPEN
R1182
100K
C1188
10/6.3V
C1187
22/6.3V
L1181
CB03YTYH600
L1182
OPEN
L1183
OPEN
L1184
CB03YTYH600
123
4 5 6
Q1108
FDC608PZ
C1383
0.1
R1383
10K
C1382
0.01
R1382
10K
T141 T142
Q1118
RT1N441C
R1121
33
123
4 5 6
Q1101
FDC608PZ
C1313
0.1
R1313
27K
C1312
0.01
R1312
1K
T28 T29
Q1111
RT1N141C
R1315
OPEN
R1314
OPEN
R1256
330
L1225
0
R1311
OPEN
R1321
OPEN
R1331
10K
R1341
OPEN
R1361
OPEN
R1258
10K
Q1134
RT1N141C
Q1133
2SA1954
R1259
1K
R1150
OPEN
R1114
10K/F
R1115
14K/F
R1116
0
C1115
0.1
654
3 2 1
IC111
TPS563200DDCR
C1114
0.1
C1116
OPEN
R1113
OPEN
L1115
(5040) 3.6uH
C1112
10/16V
C1113
10/16V
R1124
10K/F
R1125
33.2K
/F
R1126
0
C1125
0.1
654
3 2 1
IC112
TPS563200DDCR
C1124
0.1
C1126
OPEN
R1123
OPEN
L1125
(5040) 3.6uH
C1122
10/16V
C1123
10/16V
R1134
10K/F
R1135
33.2K/F
R1136
390/F
C1135
0.1
654
3 2 1
IC113
TPS563200DDCR
C1134
0.1
C1136
OPEN
R1133
OPEN
L1135
(5040) 3.6uH
C1132
10/16V
C1133
10/16V
R1144
10K/F
R1146
0
C1145
0.1
654
3 2 1
IC114
TPS563200DDCR
C1144
0.1
C1146
OPEN
R1143
OPEN
L1145
(5040) 3.6uH
C1142
10/16V
C1143
10/16V
R1145
13.7K/F
R1154
10K/F
R1155
6.49K/F
R1156
0
C1155
0.1
654
3 2 1
IC115
TPS563200DDCR
C1154
0.1
C1156
OPEN
R1153
OPEN
C1152
10/16V
C1153
10/16V
R1164
10K/F
R1165
22.6K/F
R1166
0
C1165
0.1
654
3 2 1
IC116
TPS563200DDCR
C1164
0.1
C1166
OPEN
R1163
OPEN
L1165
(5040
) 3.6uH
C1162
10/16V
C1163
10/16
V
R1174
10K/F
R1175
4.7K/F
R1176
0
C1175
0.1
654
3 2 1
IC117
TPS563200DDCR
C1174
0.1
C1176
OPEN
R1173
OPEN
C1172
10/16V
C1173
10/16V
R1184
10K/F
R1185
4.7K/F
R1186
0
C1185
0.1
654
3 2 1
IC118
TPS563200DDCR
C1184
0.1
C1186
OPEN
R1183
OPEN
C1182
10/16V
C1183
10/16V
R1194
10K/F
R1195
4.7K/F
R1196
0
C1195
0.1
654
3 2 1
IC119
TPS563200DDCR
C1194
0.1
C1196
OPEN
R1193
OPEN
C1192
10/16V
C1193
10/16V
R1204
10K/F
R1206
0
C1205
0.1
654
3 2 1
IC120
TPS563200DDCR
C1204
0.1
C1206
OPEN
R1203
OPEN
C1202
10/16V
C1203
10/16V
R1205
4.7K/F
R1214
10K/F
R1216
0
C1215
0.1
654
3 2 1
IC121
TPS563200DDCR
C1214
0.1
C1216
OPEN
R1213
OPEN
C1212
10/16V
C1213
10/16V
R1215
4.7K/F
D1101
KDS160
123
4 5 6
Q1102
FDC608PZ
123
4 5 6
Q1103
FDC608PZ
123
4 5 6
Q1104
FDC608PZ
123
4 5 6
Q1105
OPEN
654321
CN903
CJP06GA 353ZJ
B6B- EH-A
L1155
(5040) 2.2uH
L1175
(5040) 2.2uH
L1185
(5040) 2.2uH
L1195
(5040) 2.2uH
L1205
(5040) 2.2uH
L1215
(5040) 2.2uH
Q1120
CVTI SA1530AC1
R1385
2.7
R1386
2.7
123
4 5 6
Q1107
FDC608PZ
C1373
0.1
R1373
10K
C1372
0.01
R1372
10K
T17 T30
Q1117
RT1N441C
Q1119
CVTI SA1530AC1
R1375
2.7
R1376
2.7
C1311
OPEN
C1321
OPEN
C1331
OPEN
C1341
OPEN
C1351
OPEN
C1361
OPEN
C1371
OPEN
C1381
OPEN
C1421
100/16V
C1422
100/16V
R1384
2.7
R1374
2.7
R1148
OPEN
R1158
OPEN
R1168
OPEN
R1316
OPEN
R1326
OPEN
R1387
OPEN
CPU
NET3.3V
DA3.3V
DGND
DGND
DGND
CEC3.3V
CEC5V
CPU
REMOTEPO WER
CPUPOWER
REMOTEPO WER
CPUPOWER
D5V_POWE R
MAINPOW ER
M_RESET
DGND
SWM3.3V
DGND
CEC_STB Y_3.3V
REMOTE3.3 V
MUTE3.3V
SWM3.3V
M3.3V
D5V
DGND
BDOWN
DGND
CEC_STB Y_5V
D5V
DGND
DGND
M3.3V
DGND
REMOTE3.3 V
DGND
SWM3.3V
CPU
CEC3.3V
CEC5V
DV1.8V
D5V
DAGND
DAGND
DV3.3V
NET1.8V
DA1.1V_1
NET1.2V
DGND
DV1.8V
DV1.8V
NET2.5V
CEC_POWE R
DGND
DV3.3V
DV3.3V
CEC5V
CEC1.1V- 1
CEC3.3V
CEC1.1V- 3
E_POWER1
E_POWER2
E_POWER3
E_POWER4
CEC5V
CEC1.1V- 2
DV5V
DGND
DGND
DGND
CPUPOWER
CPU
POWER
DV3.3V
DA1.8V
DV5V
DV_POWER2
E_POWER1
CEC_POWE R
E_POWER3
D5V_POWE R
E_POWER4
E_POWER2
CEC_POWE R
DA1.1V_2
CEC_POWE R
D5V_POWE R
CEC_POWE R
DV_POWER1
DV_POWER2
DA_POWER
DA_POWER
E_POWER3
E_POWER1
CEC_STB Y_5V
CEC_POWE R2
CEC_POWE R2
CPUPOWER
SWM5V
M3.3V
SWM3.3V
REMOTEPO WER
CPUPOWER
D5V_POWE R
E_POWER1
E_POWER2
E_POWER3
E_POWER4
DA_POWER
DV_POWER1
DV_POWER2
CEC_POWE R
CEC_POWE R2
DA_POWER
DV_POWER1
DV_POWER2
CEC_POWE R
CEC_POWE R2
E_P
OWER1
DA_POWER
DA_POWE
R
DV_POWER1
CEC_POWE R
Z2_CEC5V
0A
TO A0
C3
TO 3C
C4
TO 4C
C5
TO 5C
C6
TO 6C
C7
TO 7C
C8
TO 8C
C9
TO 9C
D1
TO 1D
D2
TO 2D
D3
TO 3D
D4
TO 4D
CN903
TO BN901
11
Caution in
servicing
Electrical Mechanical Repair Information Updating

Other manuals for Marantz SR6011

Related product manuals