EasyManua.ls Logo

Marantz SR6011 - Page 180

Marantz SR6011
197 pages
Print Icon
To Next Page IconTo Next Page
To Next Page IconTo Next Page
To Previous Page IconTo Previous Page
To Previous Page IconTo Previous Page
Loading...
î™°g.18
MAIN
SUB
SUB
MAIN
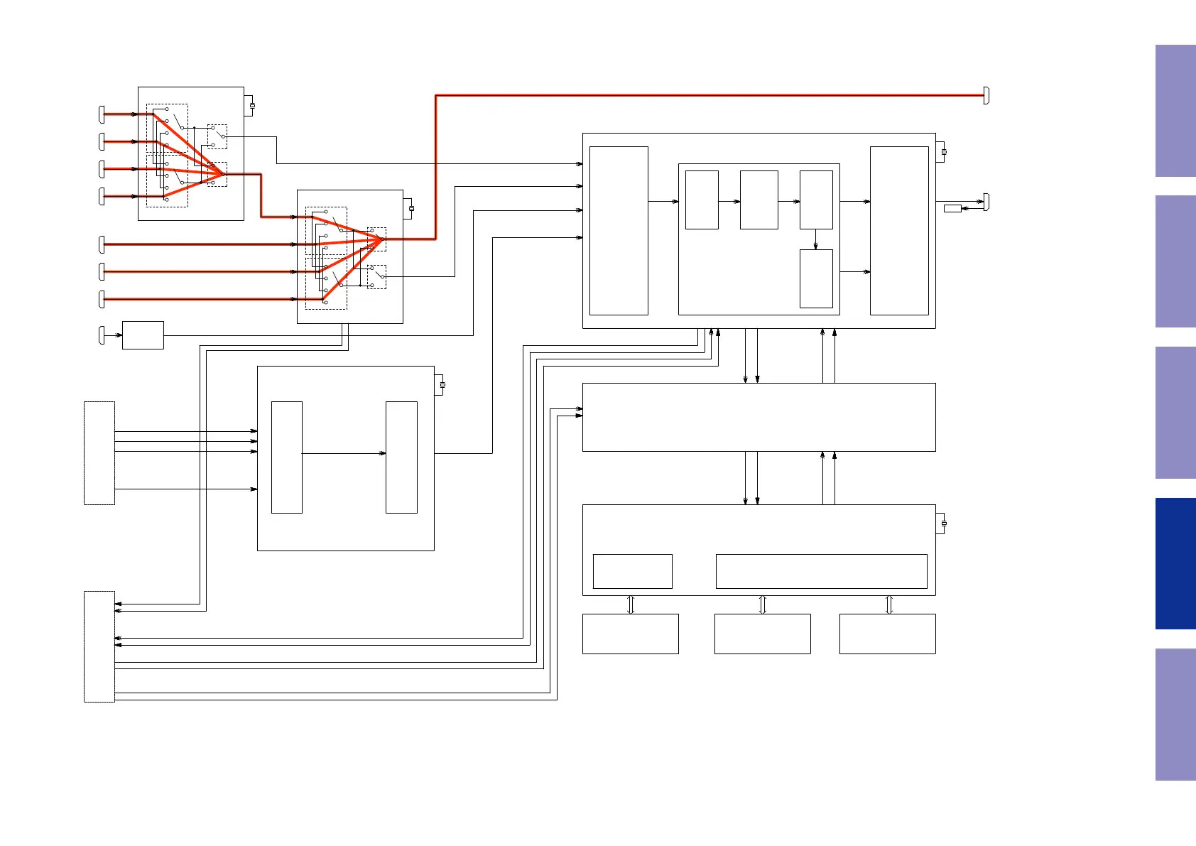
SR6011 HDMI BLOCK
HDMI ZONE2
HDMI IN1
HDMI IN2
HDMI IN3
HDMI IN4
HDMI IN5
HDMI IN6
(CBL/SAT)
(DVD)
(BLU-RAY)
(GAME)
(MEDIA Player)
(AUX2)
HDMI IN7
(CD)
HDMI IN8
(AUX1)
AD8195
BUFFER
HDMI OUT1
ARC
HDMI SW2(MN864788)
HDMI TX(MN864787)
DEC_Y_IN
DEC_PB_IN
DEC_PR_IN
DEC_CVBS_IN
VIDEO BLOCK_B1
VIDEO PLD
AD55/058Z-0(ADV8003-8B)
DDR2 SDRAM
512M
DDR2 SDRAM
512M
S. FLASH
128M
MX25L12845EMI-10G
A3R12E40CBF-8E A3R12E40CBF-8E
P3 RX
P2 RX
P1 RX
P0 RX
P0 TX
P1 TX
P3 RX
P2 RX
P1 RX
P0 RX
P0 TX
P1
TX
P1 RX
P0 RX
P3 RX
P2 RX
ADV7850
VIDEO SIGNAL OUT
VIDEO INPUT
DIGITAL
AUDIO BLOCK_B6
ANALOG
HDMI Rx
P1 TX
Matrix SW
600MHz
Rxlink0 Txlink0
Txlink1
4K/2K
Up Scaler
HDMI Tx
Matrix SW
600MHz
600MHz
DDR2 INTERFACE
CONTR
OL
Video Processor(1080P, OSD, IP Conv,)
4K/2K
4K/2K
WITH TMDS
EPM570F256C4N
Z2HDMISPDIF
RXI2S0~3, RXSPDIF
HDMI SW1(MN864788)
920PCK
920VD0~7
920PCK
920VD0~7
TXDATA0
TXBCK, TXLRCK
TXDATA0
TXBCK, TXLRCK
RXMCK, RXBCK, RXLRCK, RXINT0
RXMCK, RXBCK, RXLRCK, RXINT0
B0~B7/G0~G7/R0~R7
PCK/HSYNC/VSYNC/DE
B0~B7/G0~G7/R0~R7
PCK/HSYNC/VSYNC/DE
B0~B7/G0~G7/R0~R7
PCK/HSYNC/VSYNC/DE
B0~B7/G0~G7/R0~R7
PCK/HSYNC/VSYNC/DE
RXI2S0~3, RXSPDIF
Z2_HAINT
105
119
27.000MHz
27.000MHz
27.000MH
z
27.000MHz
27.000MHz
180
Caution in
servicing
Electrical Mechanical Repair Information Updating

Other manuals for Marantz SR6011

Related product manuals