EasyManua.ls Logo

McIntosh MP1100

McIntosh MP1100
48 pages
To Next Page IconTo Next Page
To Next Page IconTo Next Page
To Previous Page IconTo Previous Page
To Previous Page IconTo Previous Page
Loading...
35 36
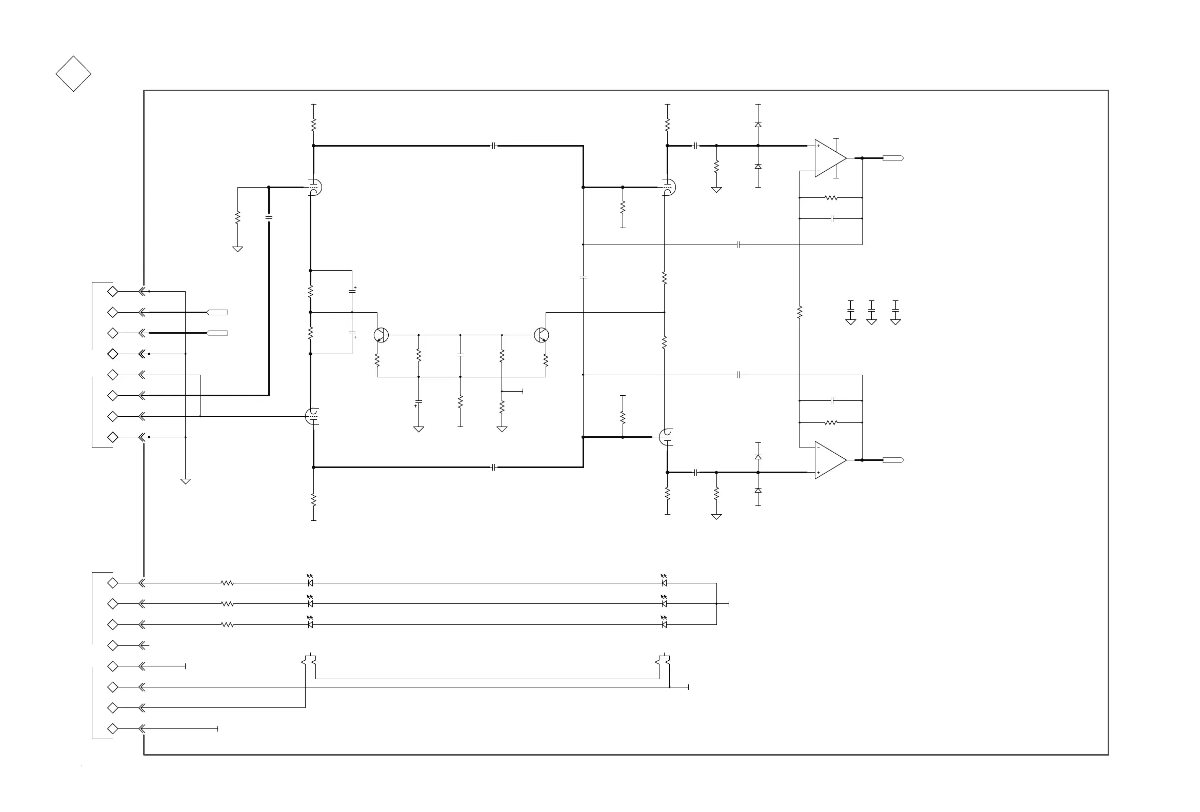
TUBE 751913 SCH 2 of 2
4
0.7V
221K
R22
221K
R1
.01µF
C1
0.7V
0V
2k
R8
1M
R19
12AX7 A
8
6
7
V2:2
-8.2V
1M
R5
1k
R7
1k
R11
221K
R21
221K
R2
12AX7 A
5
9
4
V1:3
12AX7 A
5
9
4
V2:3
12AX7 A
3
2
1
V1:1
180VL
180VL
180VL
180VL
47pF
C5
47pF
C12
TU BE R ED
TU BE BLU
TU BE GR N
-17VL
J2:8
J2:2
J2:1
J2:7
J2:3
J2:5
J2:4
J2:6
180VL
-17VL
100µF
C10
R
4
3
DS1:1
R
4
3
DS2:1
G
5
2
DS1:2
G
5
2
DS2:2
B
6
1
DS1:3
B
6
1
DS2:3
10k
R25
47.5k
R24
6.81k
R23
+17VHL
-9VL
-9VL
12AX7 A
8
6
7
V1:2
12AX7 A
3
2
1
V2:1
100µF
C7
4.75k
R15
3
1
2
Q2
3
1
2
Q1
4.75k
R14 6.81k
R12
4.75k
R13
15k
R17
-9VL
475k
R3
2k
R4
1k
R9
.22µF
C2
475k
R20
2k
R18
.22µF
C16
.1µF
C8
+17VHL
2
3
1
8
4
B+
B-
U1:1
+17VHL
-17VL
6
5
7
U1:2
+17VHL
-17VL
D3
D4
+17VHL
-17VL
D1
D2
L A U DIO
J1:11
J1:12
J1:8
J1:5
J1:6
J1:1
J1:2
J1:9
J1:4
J1:10
J1:7
J1:3
+17VH L
180VL
-6. 8VH L
D IG IT AL
.1µF
C9
-17VL
-17VL
TOUT L +
TOUT L -
TIN L -
TIN L +
3
3
3
3
3
3
3
5
5
5
5
5
5
5
5
-6. 8VH L
+17VH L
.01µF
C15
TOUT L -
TOUT L +
681
R16
10µF
C11
1000pF
C13
1000pF
C4
OPEN
C6
.47µF
C3
221K
R6
97V
97V
97V
97V
0V
-8V
-8V
-12.9V -12.9V
-12.3V -12.3V
0V
-8.4V
-8.2V
+17VHL
.1µF
C17
-6.8VHL
100µF
C14
2k
R10
3

Other manuals for McIntosh MP1100

Related product manuals