EasyManua.ls Logo

Meyer ELECTRO LIFT E-46 - “ANGLE RIGHT” Troubleshooting

Meyer ELECTRO LIFT E-46
56 pages
Print Icon
To Next Page IconTo Next Page
To Next Page IconTo Next Page
To Previous Page IconTo Previous Page
To Previous Page IconTo Previous Page
Loading...
-26-
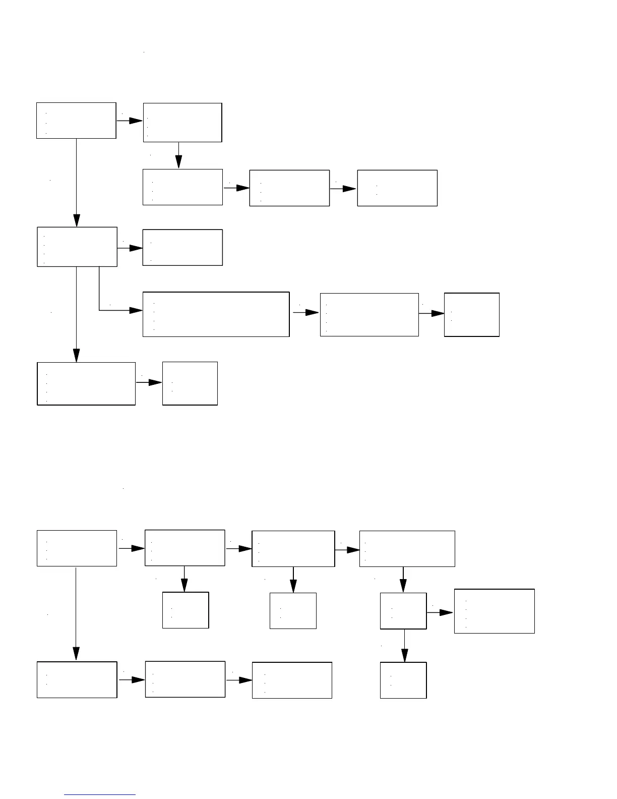
SNOW PLOW LEAKS DOWN
Does the
snow plow drop
straight down?
Does the snow plow
drop and angle
to the left?
NO
NO
NO
YES
YES
NO
NO
NO
NO
NO
NO
NO
NO
SNOW PLOW WILL NOT LOWER
NO
NO
YES
YES
YES
NO
Replace
"B" Check Valve
Does it now hold?
Replace
"B" Valve
Does it now hold?
Replace
Sump Base
Are "A" Valve O-rings
in good condition?
Does "A" Valve stem
move freely?
Replace O-Rings
Replace "A" Valve
"E-46 ONLY"
Replace Pump Check Valve
(Remember to coin the ball to the seat).
Does it now Hold?
Dissasemble unit
Inspect O-Rings,Cylinder,
Piston Assembly.
Does it hold now?
Replace
Sump Base
E-47: Dissasemble unit
Inspect O-Rings,Cylinder,
Piston Assembly.
Does it hold now?
Replace
Sump Base
Does "A" Coil
(Black Wire) have
magnetism?
Replace "A" Valve
Does it now lower?
Is there power to the
"A" Coil (Black Wire)
at harness?
Is there power leaving
the switch at the
Black Wire?
Are wires in molded
connector making contact
with the switch?
Replace
"A" Coil
Check for a clogged
filter or a blocked
passageway.
Check for Bent or
Siezed Ram
Assembly.
Replace
Switch
Replace
Harness
Is Fuse
OK?
YES
Replace the fuse -
Check for short in
harness, "A" Coil,
Switch connections.
YES
YES

Related product manuals