EasyManua.ls Logo

Midea Aqua Tempo Super MC-SS80/RN1L

Midea Aqua Tempo Super MC-SS80/RN1L
153 pages
To Next Page IconTo Next Page
To Next Page IconTo Next Page
To Previous Page IconTo Previous Page
To Previous Page IconTo Previous Page
Loading...
MCAC-ATSM-201606 Aqua Tempo Super Series air cooled scroll chiller unit (50Hz)
34
SP series
MC-SP25-RN1L /MC-SP35-RN1L
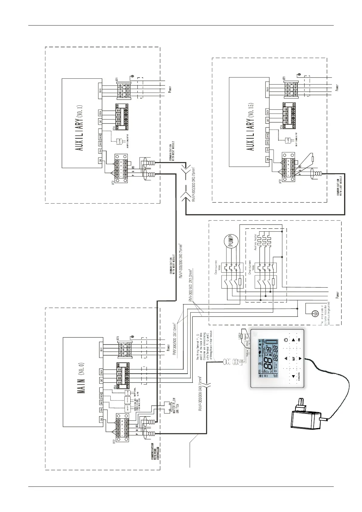
Attached picture Networking Communication Schematic of Main Unit and
Auxiliary Unit (I)
A B
C
N
The length of wire
should be shorter
than 500m
10 0Ω
Black
Yellow
Gray
Notes
The wiring diagram of auxiliary heater and
pump is just for reference ,please follow the
instructions of corresponding auxiliary
heater products.
Please choose such accessory as power
wire , switch of auxiliary heater according to
the actual pa rameter of products and national
12 0Ω
H2 P1 P2H1
H2 P1 P2H1
H2 P1 P2H1
CN16
CN16
CN16
Contactor
Contactor
Power Transformer
AC220-240V/AC 10 V
(Press for 3sec to
cancel timer)
(Press for 3sec to
unlock)
AUXILIARY
Model:MC-SP25-RN1L
MC-SP35-RN1L

Table of Contents

Related product manuals