EasyManua.ls Logo

Midea COMBI HD-273FN - Noise

Midea COMBI HD-273FN
37 pages
Print Icon
To Next Page IconTo Next Page
To Next Page IconTo Next Page
To Previous Page IconTo Previous Page
To Previous Page IconTo Previous Page
Loading...
Service Manual_2018-V2.0
35
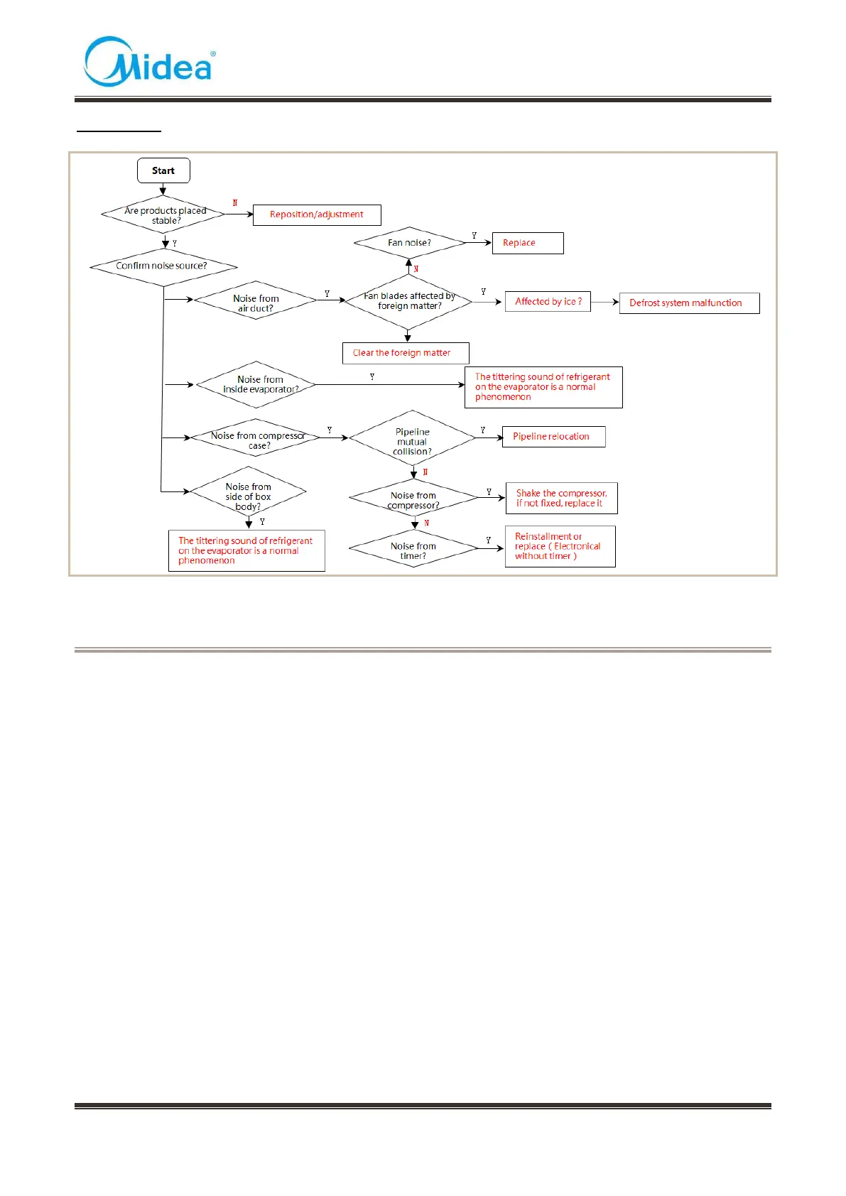
12.7 Noise

Related product manuals