EasyManua.ls Logo

Midea HD-663FWEN - Troubleshooting: Air Duct and Ice Maker

Midea HD-663FWEN
53 pages
Print Icon
To Next Page IconTo Next Page
To Next Page IconTo Next Page
To Previous Page IconTo Previous Page
To Previous Page IconTo Previous Page
Loading...
Service Manual_2020-V1.0
50
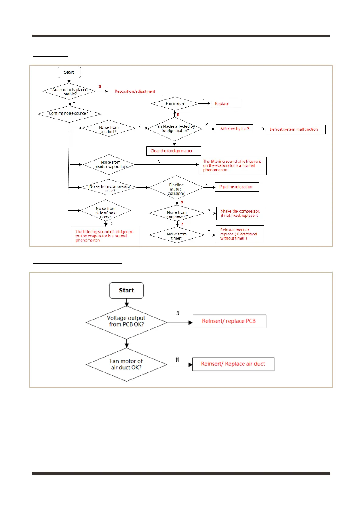
11.8 Noise
11.9 Air duct not operated

Table of Contents

Related product manuals