EasyManua.ls Logo

Midea mcd-24hrdn1 - Page 224

Midea mcd-24hrdn1
243 pages
To Next Page IconTo Next Page
To Next Page IconTo Next Page
To Previous Page IconTo Previous Page
To Previous Page IconTo Previous Page
Loading...
Troubleshooting
214 Electrical Control System
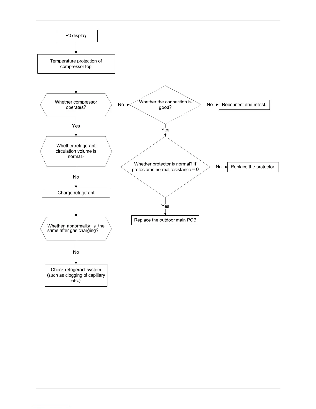
2.4.2.10. P0 malfunction

Table of Contents

Related product manuals