EasyManua.ls Logo

Midea mcd-24hrdn1 - Controller

Midea mcd-24hrdn1
243 pages
Print Icon
To Next Page IconTo Next Page
To Next Page IconTo Next Page
To Previous Page IconTo Previous Page
To Previous Page IconTo Previous Page
Loading...
Troubleshooting
Electrical Control System 215
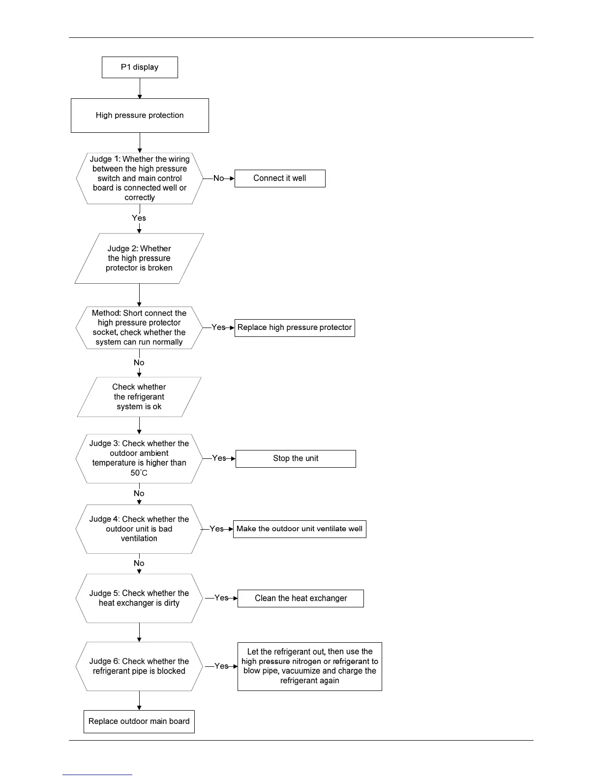
2.4.2.11. P1 malfunction (Only for 30K~60K)

Table of Contents

Related product manuals