EasyManua.ls Logo

Midea UR-PC160E-DQ - 11.5 Lights inside the refrigerator dont light up (None); 11.6 Air duct not operated(None); 11.7 Fan failure (None); 11.8 Defective defrost circuit (None)

Midea UR-PC160E-DQ
39 pages
Print Icon
To Next Page IconTo Next Page
To Next Page IconTo Next Page
To Previous Page IconTo Previous Page
To Previous Page IconTo Previous Page
Loading...
Service Manual, 2016-12
34 / 39
11.5Lights inside the refrigerator don’t light upNone
11.6Air duct not operated(None)
11.7Fan failureNone
11.8Defective defrost circuitNone
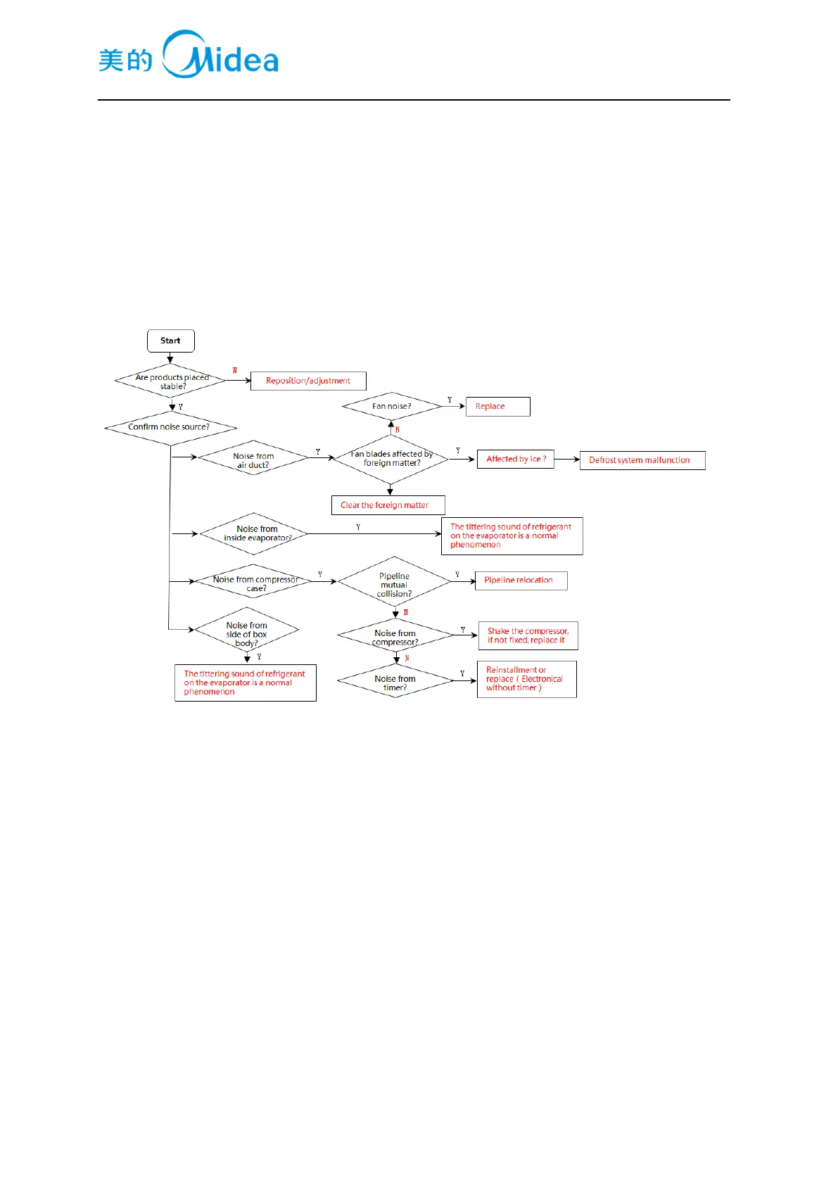
11.9Noise

Table of Contents

Related product manuals