EasyManua.ls Logo

Millipore Milliflex Plus - B. Control Functions Menu

Millipore Milliflex Plus
20 pages
Print Icon
To Next Page IconTo Next Page
To Next Page IconTo Next Page
To Previous Page IconTo Previous Page
To Previous Page IconTo Previous Page
Loading...
14
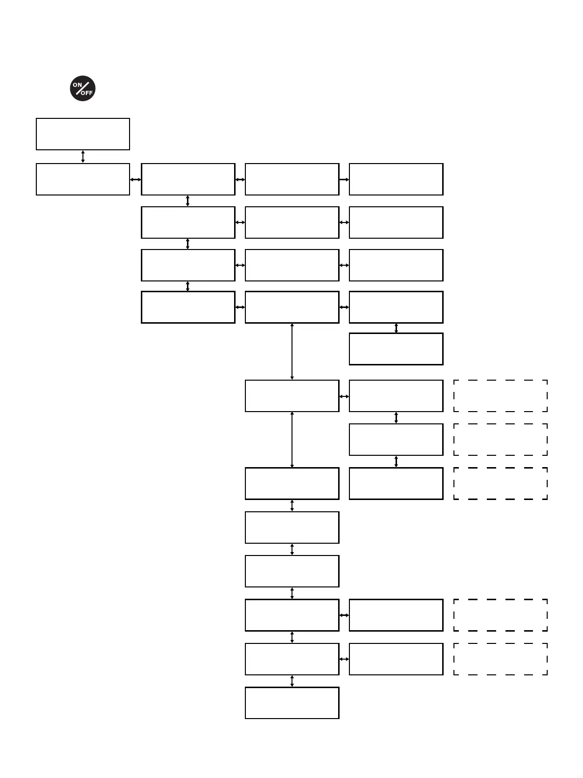
B. Control functions menu
Milliflex
®
PLUS
Serial N: xxx
POWER ON
Manual Tare
Remove expandable
press start
See paragraph
8.B
Sampling Manual Volume OFF
Sanitizing
Place expandable
press start
See paragraph
8.D
Configuration Buzzer Buzzer ON
Buzzer OFF
Validation
Weight
calibration
Time
verification
nber of cycle since
last calib: xx
Vacuum
verification
For maintenance
only
For maintenance
only
For maintenance
only
nber of total
cycle: xx
Calibration date:
DD MM YY
Expendable
key number
Enter code
or press C
Export
configuration
Connect printer
and press start
For maintenance
only
For maintenance
only
Software
V1.01 VHP

Related product manuals