EasyManua.ls Logo

Mindray DC-85 - Page 290

Mindray DC-85
383 pages
Print Icon
To Next Page IconTo Next Page
To Next Page IconTo Next Page
To Previous Page IconTo Previous Page
To Previous Page IconTo Previous Page
Loading...
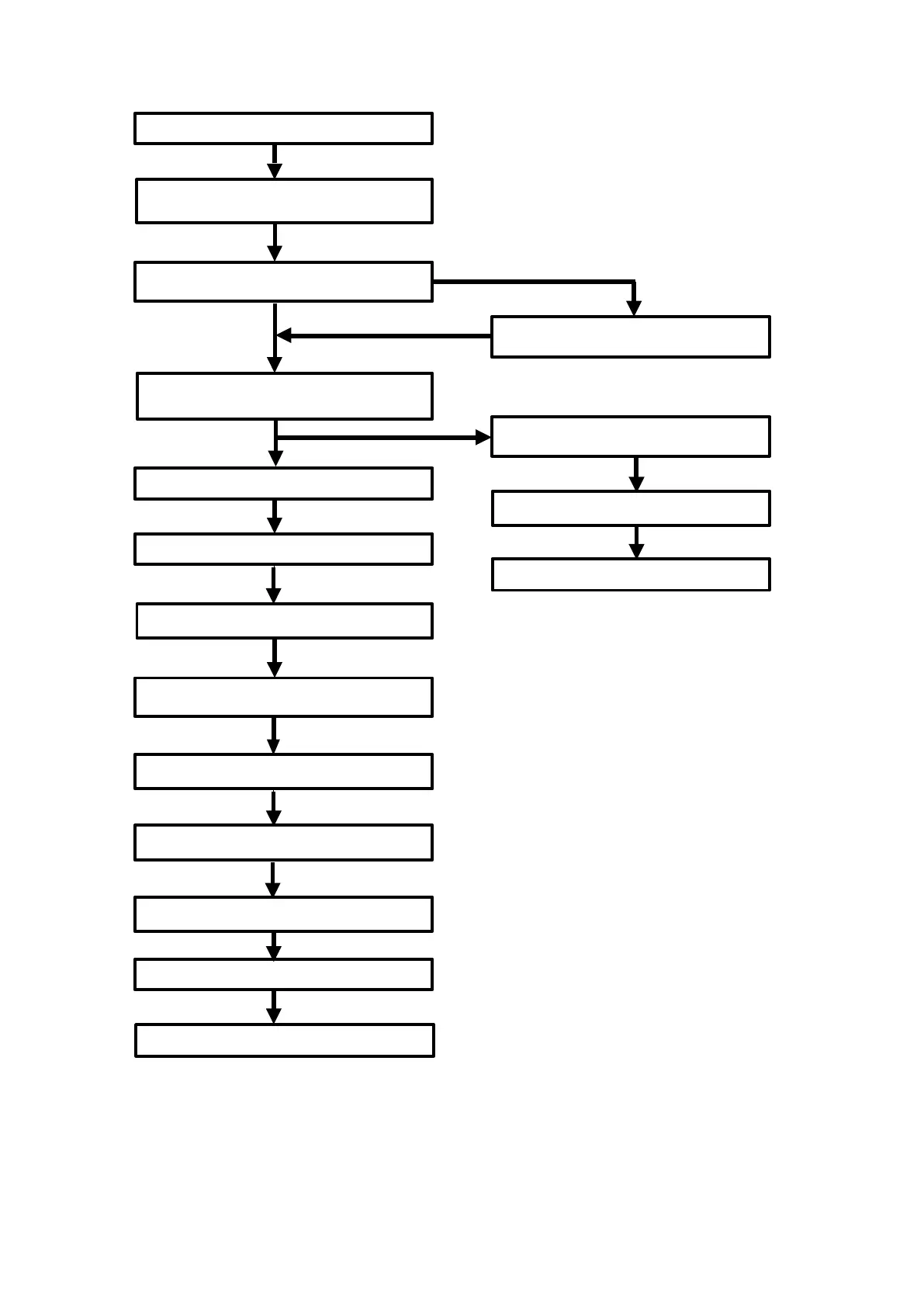
13-6 Probes and Biopsy
Inspection before examination
Connection to the ultrasonic
diagnostic system
Examinations
Biopsy procedure
Wiping off the ultrasound gel
Washing the transducer with water
Draining/drying
Immersion into disinfectant
Draining/drying
Inspection after use
Storage
Disconnection to the ultrasonic
diagnostic system
Sterilization of the needle-
guided bracket
Inspection after use
Storage
Rinsing the transducer in sterile water
Removing the transducer
from disinfectant

Table of Contents

Related product manuals