EasyManua.ls Logo

Mitsubishi MR-J4-100A - Page 606

Mitsubishi MR-J4-100A
640 pages
Print Icon
To Next Page IconTo Next Page
To Next Page IconTo Next Page
To Previous Page IconTo Previous Page
To Previous Page IconTo Previous Page
Loading...
APPENDIX
App. - 23
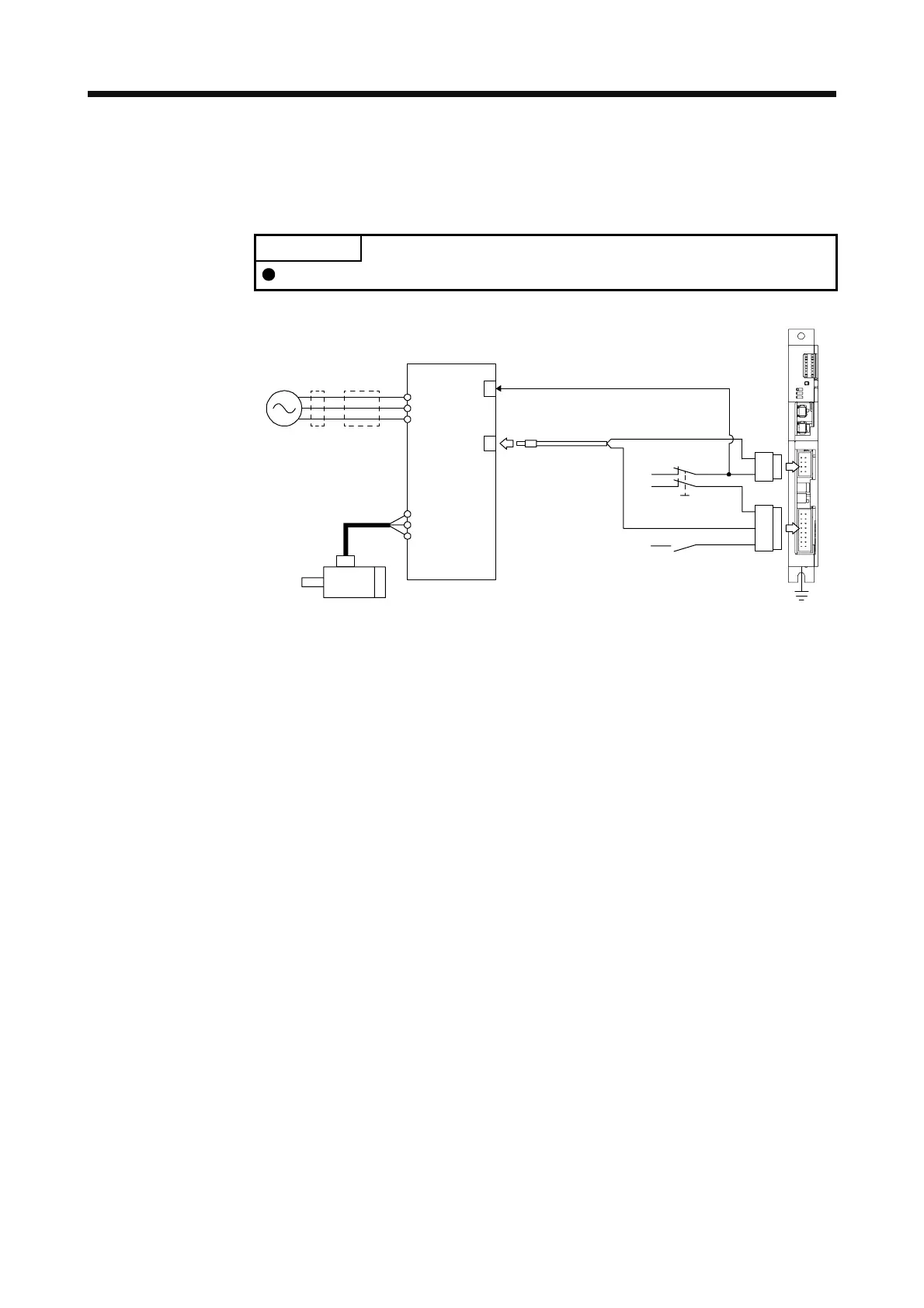
App. 5.7.3 When using MR-J3-D05 with an MR-J4 series servo amplifier
(1) System configuration diagram
The following shows the connection targets of the STO switch and STO release switch.
POINT
MR-D05UDL_M (STO cable) for MR-J3 series cannot be used.
MR-J3-D05
FG
STO switch
STO release switch
Magnetic
contactor
MCCB
Power
supply
Servo motor
MR-J4_A_(-RJ)
STO cable
MR-D05UDL3M-B
CN9
CN10
CN8
CN1
L1
L2
L3
U
V
W
EM2 (Forced stop 2)

Table of Contents

Related product manuals