EasyManua.ls Logo

Moffat CR5 - Page 14

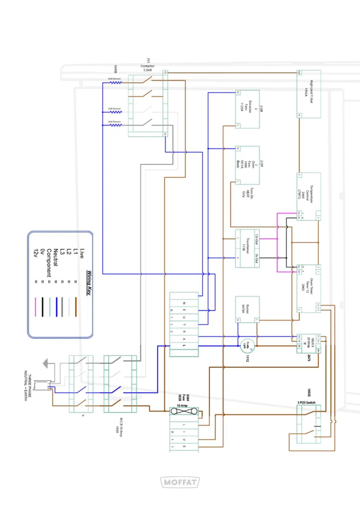
Moffat CR5
20 pages
Print Icon
To Next Page IconTo Next Page
To Next Page IconTo Next Page
To Previous Page IconTo Previous Page
To Previous Page IconTo Previous Page
Loading...
14
CR10:

Related product manuals