EasyManua.ls Logo

Motorola ASTRO XTS 3000 R

Motorola ASTRO XTS 3000 R
236 pages
To Next Page IconTo Next Page
To Next Page IconTo Next Page
To Previous Page IconTo Previous Page
To Previous Page IconTo Previous Page
Loading...
13-19
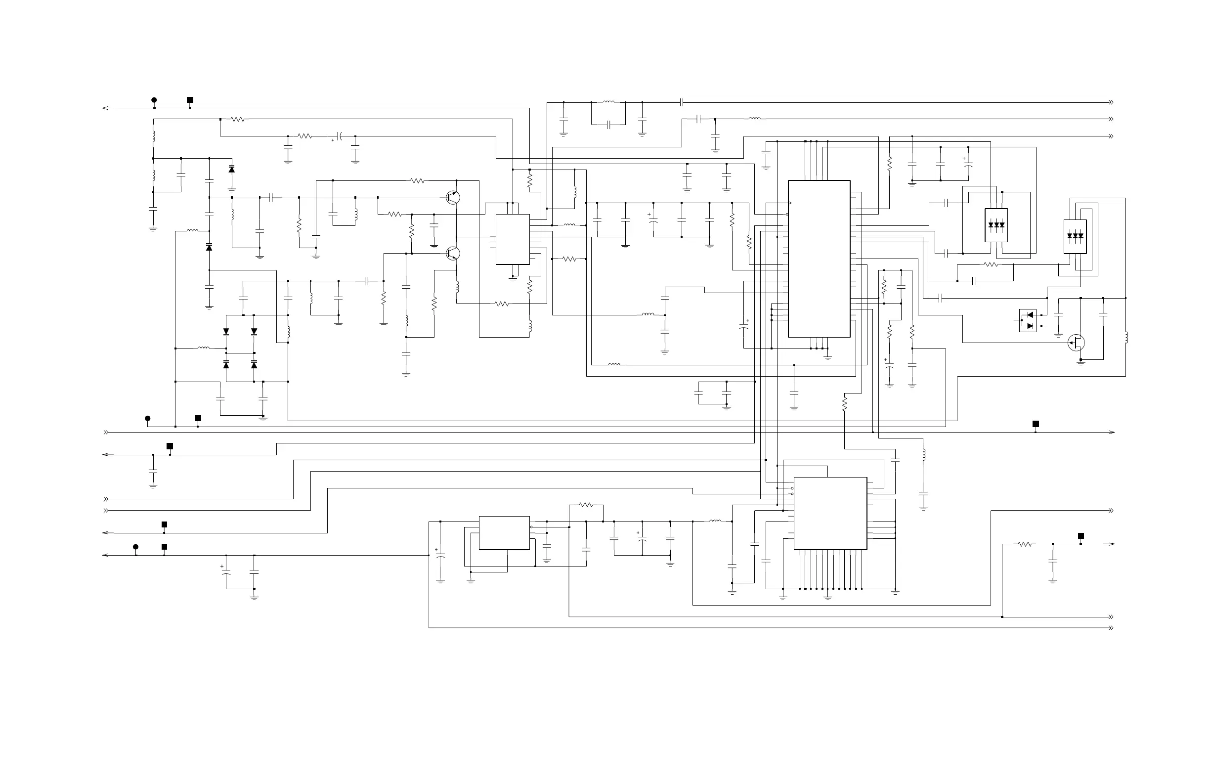
NLE4249D, NLE4250E UHF Range 1 and 2 RF Board Schematic Diagram, Sheet 2 of 3
OMIT OMIT
OMIT
OMIT
100pF
C211
R221
1.2K
1.8pF
C230
C217
100pF
R301
0
C280
0.1uF
0.1uF
C275
BUSS_09
C228
100pF
C303
.022uF
C225
1pF
100pF
C233
C299
4700pF
CR209
3300pF
*C206*
3.6pF
*C219*
R210
330
4.7uF
TP7
C254
.01uF
100pF
C266
C204
5.1pF
*C220*
100pF
100pF
C294
C289
R217
15K
10pF
*C239*
C270
.022uF
47K
R223
5.1pF
*C236*
R206
10K
L223
390nH
1pF
68pF
C201
C506
J1-1212
C231
10uF
4.7pF
C205
220nH
*L207*
J1-8 8
3.9pF
*C222*
4.7uF
.022uF
C258
C244
R204
10K
J1-9 9
CR207
CR201
C279
0.1uF
6
ERROR
57
FEEDBACK
4
GND
8
INPUT OUTPUT
1
2
SENSE
3
SHUTDOWN
U202
LP2951C
5V_TAP
C507
68pF
11pF
*C226*
C260
.047uF
0.1uF
C282
L204
390nH
C511
0.1uF
4.5pF
LASER TRIM
VMULT4
6
XTAL1
14
XTAL2
15
C223
SUPFOUT
TST1
26
TST2
27
VBPASS
12
VEE2
36
VMULT1
9
VMULT2
8
VMULT3
7
NC
31
NC
43
NC
44
PREIN
21
PVREF
24
18
SUPFBASE
17
SUPFCAP
SUPFIN
20
19
GND3
22
GND4
33
IADAPT
34
IOUT
32
LOCK
41
MODIN
5
MODOUT
30
16
NC
VEE1
23
VCC1
11
VCC2
25
VCC3
42
EN_CE
4
FREFOUT
10
GND1
1
GND2
13
AUX1
37
AUX2
38
AUX3
39
AUX4
40
CLK
3
CPBIAS1
29
CPBIAS2
28
DATA
2
*U204*
ADAPTSW
35
L209
390nH
C255
.022uF
4.7uF
68pF
C304
C500
C237
3.3pF
A1
A2
A3
K1
K2
K3
CR204
R215
43K
C238
100pF
2.4pF
390nH
C202
L208
4.3pF
*C235*
C530
1000pF
BUSS_08
3.3uF
C125
C253
10uF
L218
390nH
BUSS_11
27nH
*L205*
BUSS_13
4.7uF
C271
C250
1000pF
5.1pF
*C214*
C208
100pF
R205
15K
100pF
C290
C209
.01uF
L221
390nH
L530
1.2uH
C247
0.47uF
27nH
*L220*
R212
750
BUSS_18
*L210*
4700pF
14.5nH
C531
8.2pF
*C243*
J1-18 18
CR202
L202
2.2uH
L216
15nH
C274
.01uF
BUSS_10
J1-14 14
BUSS_12
Q201
D
S
4
TX
10
VC
3
VSF
13
GND1
8
NC
16
PS
15
RBY
2
RX
7
S1
14
S2
5
TRB
100MHz
*U201*
6
5VI
11
B2
9
C
12
E2
GND
1
1.5pF
62U78
C203
22nH
*L201*
J1-33
C240
4.5pF
LASER TRIM
1pF
*C292*
TP5
TP8
0.22uF
100pF
C284
C216
R211
120
C246
.022uF
Q202
Q203
L219
18nH
11.3nH
*L211*
R218
100K
CR206
68K
R207
CR208
R220
2K
1000pF
C245
22nH
*L212*
10
*R219*
47K
R214
R208
2.4K
C210
.022uF
R222
2K
*L213*
100nH
L215
390nH
C256
.01uF
NC
3
SI
25
SO
21
SS
24
VDD
13
VOPT
12
VREG
11
NC
32
NC
15
NC
16
NC
17
NC
18
NC
19
NC
1
NC
2
NC
14
NC
4
NC
5
6
NC
NC
28
NC
29
NC
30
NC
31
CEXT
7
CKL_S
22
DCWARP
27
DE
9
DET_SINE
8
EN_CE
23
FO_SQWAVE
10
26
GND
16.8MHz
85Y42
*U203*
BG
20
C267
.01uF
C257
.01uF
100K
R118
R213
750
CR203
A3
K1
K2
K3
CR205
A1
A2
R209
470
100pF
C227
C221
.01uF
33nH
*L224*
22
*R203*
SW_B+ SW_B+
SW_B+
SYNTH_CE
SYNTH_CE
MOD_IN
MOD_IN
CLOCK
CLOCK
DATA
DATA
VEE
VEEVEE
VEE
V_CTRL
V_CTRL
RESET
RESET_1
MOD_OUTMOD_OUT
SUPER_FILTER_VOLTAGE
SUPER_FILTER_VOLTAGE
SUPER_FILTER_VOLTAGE
LOCK_DETECT
LOCK_DETECT
LOCK_DETECT
REF_2.1MHz
RX_INJ
TX_OUT
REF_OSC_EN
REF_OSC_EN
REG_5V
REG_5V
63C81094C55-O

Table of Contents

Other manuals for Motorola ASTRO XTS 3000 R

Related product manuals