EasyManua.ls Logo

Motorola ASTRO XTS 3000 R

Motorola ASTRO XTS 3000 R
236 pages
To Next Page IconTo Next Page
To Next Page IconTo Next Page
To Previous Page IconTo Previous Page
To Previous Page IconTo Previous Page
Loading...
13-20
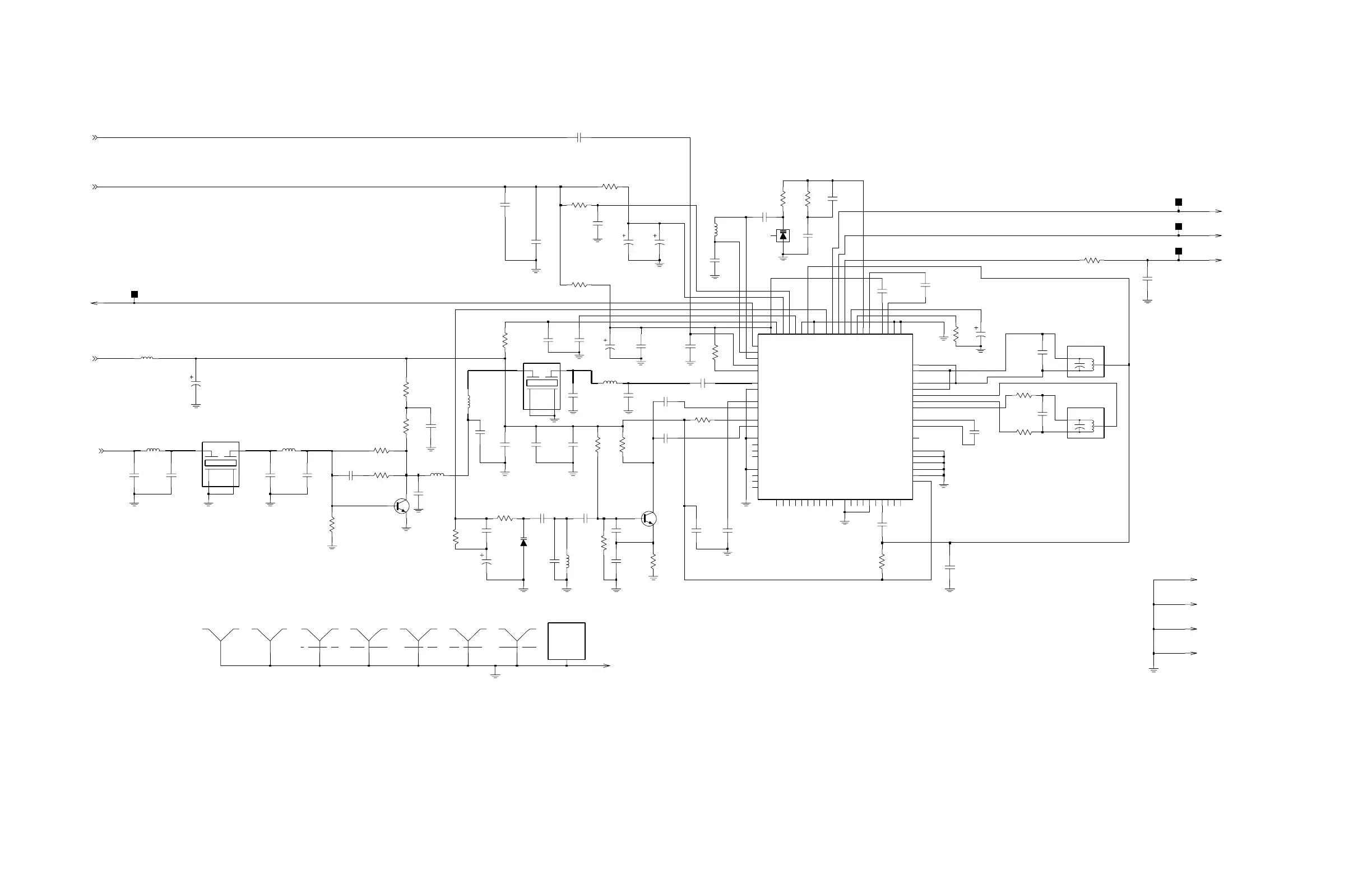
NLE4249D, NLE4250E UHF Range 1 and 2 RF Board Schematic Diagram, Sheet 3 of 3
GROUND CLIP
GROUND CLIP
GROUND CLIP
GROUND CLIP
OMIT
S207
SHIELD
G21
J1-11
11pF
C610
SHIELD
S203
6.8K
R406
1000pF
C408
39pF
C422
J1-4 4
C404
21
0.1uF
J1-21
100
R601
.047uF
C403
G31
SHIELD
S201
0.1uF
C515
10pF
C606
L401
3.9uH
3.3uF
C418
3.3uF
C405
R411
68
910nH
L601
VR402
33K
R603
BUSS_17
.01uF
C413
680pF
C409
75pF
C410
R602
2K
11
.01uF
C407
J1-11
S204
SHIELD
33pF
C402
0.1uF
C429
BUSS_16
10pF
C611
Q601
2
2
1
3
J1-2
2
1
3
MIA3225AR455
FL401
MIA3225AR455
FL402
R604
12K
24pF
C420
43pF
C424
180nH
L402
OUT
47K
R419
GND1
2
4
GND2
1
IN
3
FL1
45J33
6.2pF
C604
.01uF
C416
C614
C417
5.6pF
3.3uF
BUSS_15
270
R413
S205
SHIELD
4.3pF
C605
0.1uF
C601
R402
270K
.01uF
C406
33pF
C432
2.2uF
C428
0.1uF
C433
*S202*
SHIELD
2.2pF
C425
SHIELD
0
R510
C438
S206
0.1uF
750nH
L605
3.3K
R605
C207
L25
.01uF
1.2uH
0.1uF
C419
10
R417
C414
L603
6800pF
GND1
2
4
GND2
1
IN
3
OUT
1.1uH
FL2
45J33
5.1
R401
2K
R421
Q1
20K
R420
C426
0.22uF
33pF
C431
3.9pF
C603
0.1uF
C602
C401
.033uF
47
R407
1.5K
R418
68
R410
10uF
C450
33
R405
R404
PIN1
10K
1
TOOLHOLE
TH1
G4
33
R412
43pF
C423
C434
.01uF
20K
R416
1.5uH
L602
BUSS_14
2K
R414
C442
43pF
VDD
10
8
VDDH
VPP
48
VSSR
11
CR5
T1C2
39
45
T2
T2C
43
T2X
44
TIX
41
VCC
20
33
VCCP
VCCP2
29
OTBY
15
OVCC
12
REF1
19
SBI
6
SSL
17
SUB
18
T1
42
T1C
40
NLS
23
OB
14
7
ODCOGND
13
OGND1
57
OGND2
62
OGND3
70
OT
16
IFIN2
30
IOUT
1
LGND
2
LO
35
LOX
34
LVCC
3
38
MO
MOX
37
GNDI
31
GNDI1
53
GNDO
36
GNDO1
58
GNDO2
66
GNDO3
71
IFI
26
IFIN
32
FLAG6
65
FLAG7
67
FLAG8
68
69
FLAG9
GND
21
GND
54
GND
55
GND3
56
FLAG10
72
FLAG11
73
FLAG12
74
FLAG13
75
FLAG2
60
FLAG3
61
FLAG4
63
FLAG5
64
DAF2
22
DAFG
25
DGND
9
DOUT
5
DOUTX
4
EMIT
50
52
FLAG
FLAG1
59
BASE
51
BYP1
28
BYP2
27
CAP
47
CAPX
46
COL
49
DAF
24
*U401*
SC380018ZP
C421
1
.01uF
G1
27K
R403
4.3pF
C609
C513
L600
100pF
910nH
0.1uF
C702
4700pF
C427
10uF
C430
C415
0.1uF
RX_1_5V
RX_1_5V
RX_1_5V
SBI
0.1uF
C514
DOUTx
ODC
REG_5V
DOUT
2.1MHZ
REF_2.1MHz
RX_5V
IF_FREQ
63C81094C56-O

Table of Contents

Other manuals for Motorola ASTRO XTS 3000 R

Related product manuals