EasyManua.ls Logo

MTZ 952 - Page 250

Default Icon
269 pages
Print Icon
To Next Page IconTo Next Page
To Next Page IconTo Next Page
To Previous Page IconTo Previous Page
To Previous Page IconTo Previous Page
Loading...
Appendix
MTZ series «900»
250
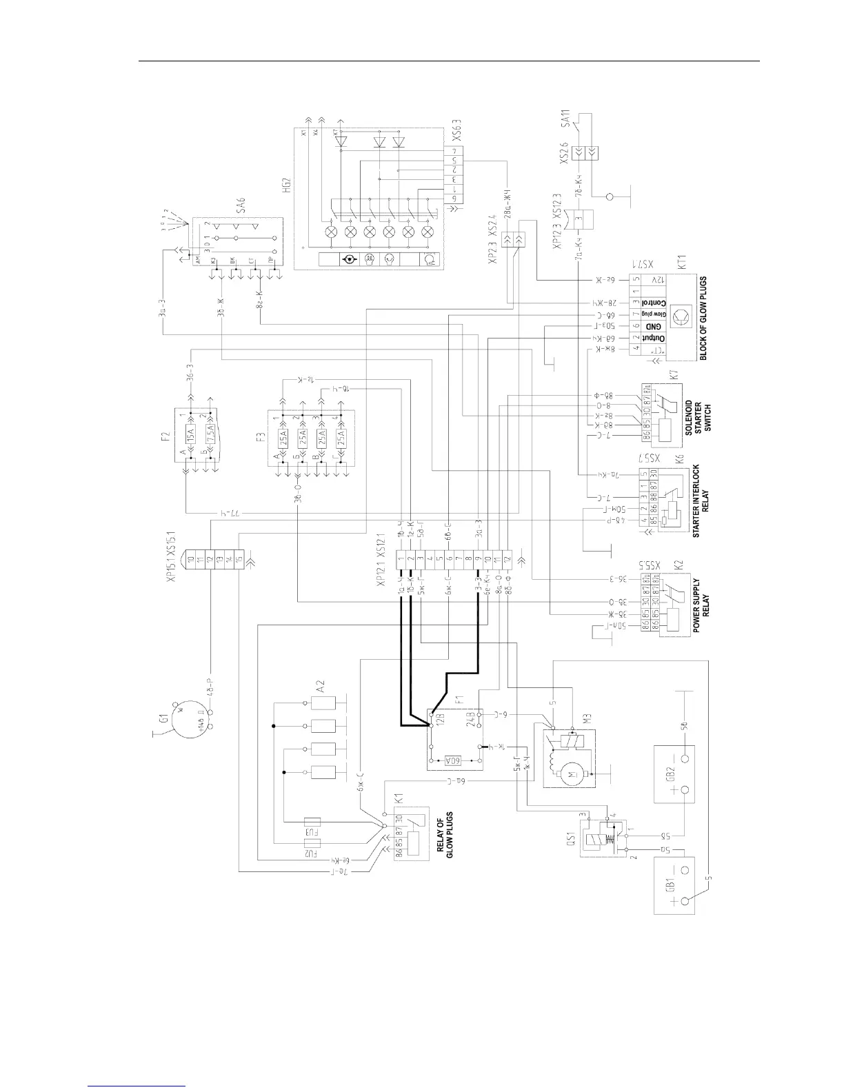
Fig. 4. Starting system 24 V, starting aid system (glow plugs)

Other manuals for MTZ 952

Related product manuals