EasyManua.ls Logo

Multitech MultiModem II MT5600BA-V92 - Basic Configuration Options

Multitech MultiModem II MT5600BA-V92
57 pages
Print Icon
To Next Page IconTo Next Page
To Next Page IconTo Next Page
To Previous Page IconTo Previous Page
To Previous Page IconTo Previous Page
Loading...
Chapter 3 Using the Front Panel
Multi-Tech Systems, Inc. MT5600BA-V92 User Guide 15
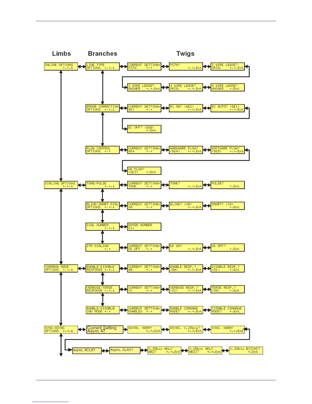
Basic Options
Use Basic Options to configure the modem’s basic operating conditions.

Table of Contents

Related product manuals