EasyManua.ls Logo

NAD C516BEE - Page 25

NAD C516BEE
44 pages
Print Icon
To Next Page IconTo Next Page
To Next Page IconTo Next Page
To Previous Page IconTo Previous Page
To Previous Page IconTo Previous Page
Loading...
2-20

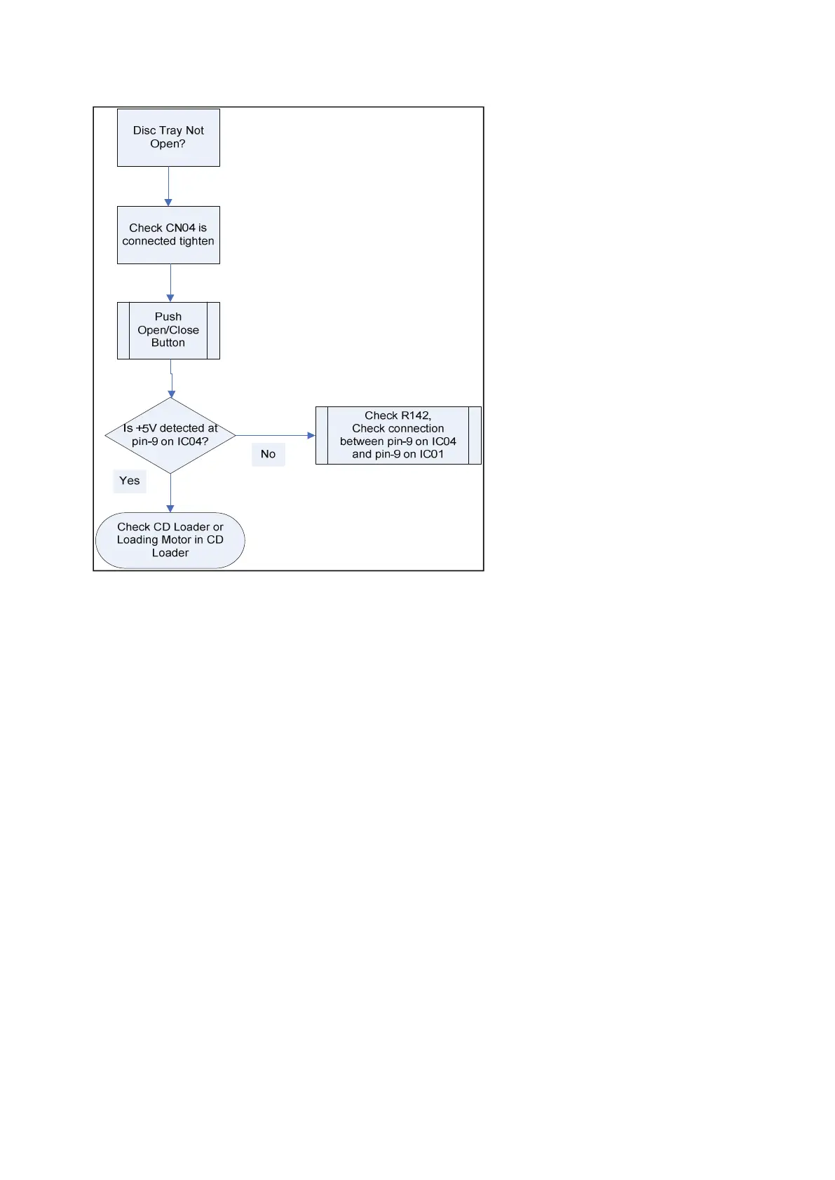
2. Disc Tray Not Opened

Related product manuals