EasyManua.ls Logo

NAD C516BEE - Electrical Troubleshooting Guide

NAD C516BEE
44 pages
Print Icon
To Next Page IconTo Next Page
To Next Page IconTo Next Page
To Previous Page IconTo Previous Page
To Previous Page IconTo Previous Page
Loading...
2-19
a
ELECTRICAL TROUBLESHOOTING GUIDE
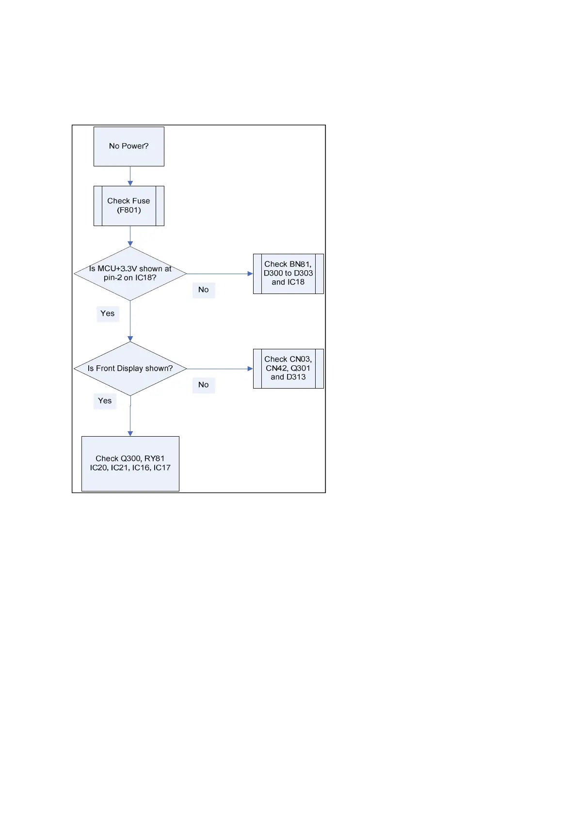
1. No Power, No Display

Related product manuals