EasyManua.ls Logo

NAD C516BEE - Page 27

NAD C516BEE
44 pages
Print Icon
To Next Page IconTo Next Page
To Next Page IconTo Next Page
To Previous Page IconTo Previous Page
To Previous Page IconTo Previous Page
Loading...
2-22

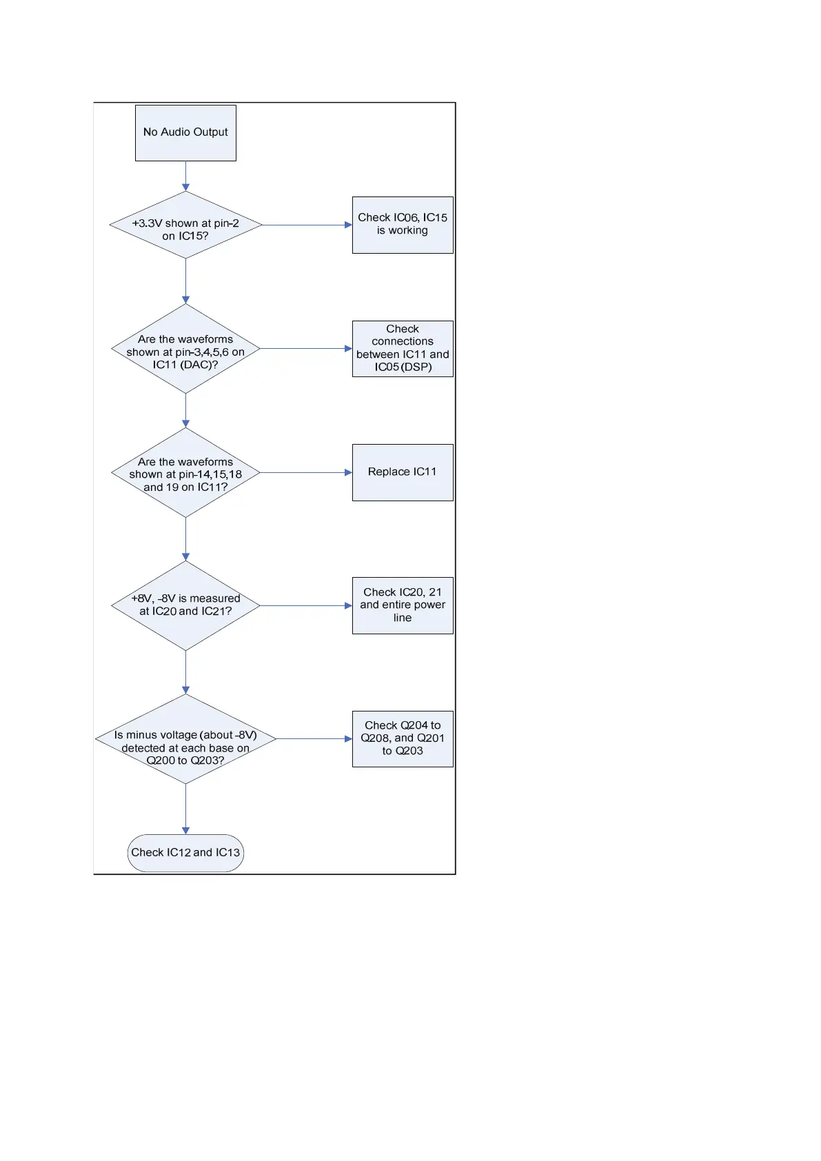
4. Disc is playing but No Audio output (Audio Path)

Related product manuals