EasyManua.ls Logo

NAD T531B - MPEG Block Diagram

NAD T531B
69 pages
Print Icon
To Next Page IconTo Next Page
To Next Page IconTo Next Page
To Previous Page IconTo Previous Page
To Previous Page IconTo Previous Page
Loading...
3-17
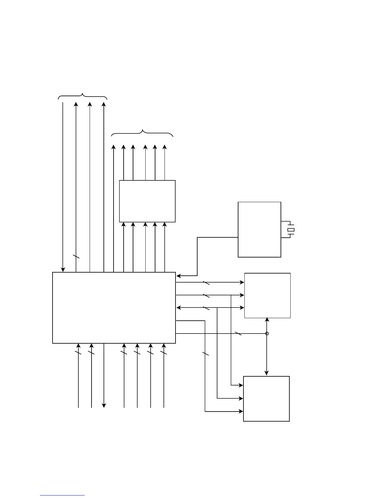
5. MPEG Block Diagram
DSP
I/F
IC301
ZiVA-4.1
MPEG A/V
Decoder
IC303
GM72V1621
1M x 16bit
SDRAM
IC302
GM72V1621
1M x 16bit
SDRAM
IC304
TC7W04FU
CLOCK
GENERATROR
27MHz
X-TAL
U-COM
I/F
DVD_DATA[0:7]
DAI_DATA
DA_DATA[0:3]
DA_BCK,DA_XCK,DA_LRCK
SPDIF
AUDIO
I/F
A/V
JACK
I/F
MPEG_CLK
8
SDCLK1,ZISENB
REQZ1
2
2
A[00:02]
D[00:07]
MPEG_ERROR
MPEG_RST
DVD_SD_CS0,DVD_UDQM
DVD_MD[0:15]
DVD_MA[0:11]
DVD_SD_CAS
DVD_SD_RAS
DVD_SD_CLK
DVD_MWE
DVD_LDQM
DVD_SD_CS1
8
4
4
21216
3
CVBS
Y.SEL
Y(G)
PB(B)
PR(R)
CVBS
Y
C
Y(G)
PB(B)
PR(R)
SW602
V.SWITCH
NAD

Related product manuals