EasyManua.ls Logo

NAD T585 - RF Circuit Diagram

NAD T585
73 pages
Print Icon
To Next Page IconTo Next Page
To Next Page IconTo Next Page
To Previous Page IconTo Previous Page
To Previous Page IconTo Previous Page
Loading...
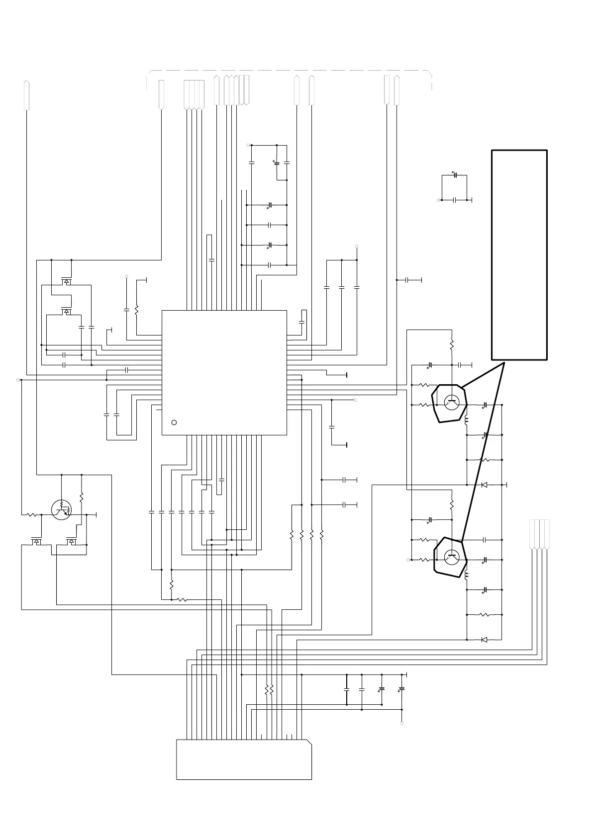
5.RF CIRCUIT DIAGRAM
3-35
DVDLD
B
A
A D
A5V
PD
D
C
LD-CD
LD-CD
AMPSCK
AMPSEN
GND_RF
E
LDON
A
F B
RF-OP
C
CDLD
C
C
D
D
A
B
B
VC25
OETOET
FEO
A5V
PI
VC25
RFAC
RFAC
MIRR
CD/XDVD
DFCT
VR-CD
VR-DVD
GND_RF
GND_RF
C498
10uF/16V
C488
100uF/16V
C423 0.1uF
D40
1SS355
C428 0.1uF
C493
33uF/6.3V
1
2
L36
47uH
R468 12K +/- 1%
C474 150p
C483 2200pF
D26
1SS355
C480 2200pF
R471 100R
2
31
Q46
NM
C430
0.1uF
C422 0.1uF
2
31
Q47
NM
C489 100uF/16V
R484
33k
SONY
DVDRFP
1
DVDRFN
2
A2
3
B2
4
C2
5
D2
6
CP
7
CN
8
D
9
C
10
B
11
A
12
CD_D
13
CD_C
14
CD_B
15
CD_A
16
CD_F
17
CD_E
18
VPB
19
VC
20
DVDLD
21
CDLD
22
DVDPD
23
CDPD
24
VNB
25
LDON
26
MIRR
27
MP
28
MB
29
MLPF
30
MIN
31
MEVO
32
LINK
33
DFT
34
TPH
35
V125
36
V25
37
PI
38
TE
39
FE
40
CE
41
MNTR
42
LCN
43
LCP
44
V33
45
SCLK
46
SDATA
47
SDEN
48
RX
49
MEV
50
VNA
51
FNN
52
FNP
53
DIP
54
DIN
55
BYP
56
RFAC
57
VPA
58
AIP
59
AIN
60
ATON
61
ATOP
62
RFSIN
63
RFDC
64
IC21
CXD1881AR
32
1
Q48
2SB1132
32
1
Q49
2SB1132
C481 2200pF
C228 NM
R479
47R
C496 0.033uF
C499
10uF/16V
R489
470R
C420 0.1uF
R483
33k
C472 0.047uF
C485
100uF/16V
C476 0.001uF
C424 0.1uF
C429 0.1uF
C432 0.1uF
C419 0.1uF
R490
470R
C431 0.1uF
C234 0.01uF
R472
100R
C229 NM
C495 0.033uF
R461 100R
C492
100uF/16V
C426
0.1uF
C425 0.1uF
C421 0.1uF
C434
0.1uF
R481
47R
C500
10uF/16V
C478
0.001uF
C494
33uF/6.3V
C484 1uF/10v
C477
0.001uF
C490 100uF/16V
C454 330pF
C482 2200pF
C427
0.1uF
C438
0.1uF
1 2
L35
47uH
C497
10uF/16V
GND_RF
A5V
GND_RF
GND_RF
A5V
DGND
A5V
GND_RF
GND_RF
A5V
GND_RF
AMPSEN
AMPSDT
AMPSCK
AMPMNT
LDON
CD/XDVD
MIRR
CD/XDVD
F+
F-
T-
T+
DVDRFP
DVDRFN
A_2
B_2
C_2
D_2
CP
CN
LD-DVD
VC25
FEO
TEO
PI
VC25
AMPSDT
D3.3V
LCP
LCN
AMPMNT
CE
A3.3V
VC16
RFAC
TPH
DFCT
GND_RF
LDON
PI
FEO
DFCT
MIRR
AMPSCK
AMPSEN
AMPSDT
2
31
Q44
2SK3019
2
31
Q43
2SK3019
1
2
3
Q45
DTC144EUA
R460
47K
R459
47K
GND_RF
C486
100uF/16V
A3.3V
A3.3V
T+
T-
F-
F+
D3.3V
D3.3V
GND_RF
VC16
AMPMNT
To Power Supply & Driver Block
GND_RF
VC16
T+
T-
F+
F-
To SACD Block
To DSP Block
R480
47R
R482
47R
R462 820R
R463
220R
LINK
R469 100K
R470 3.9K
CD LD
19
N/C
21
CD VR
17
PD
20
N/C
22
GND
12
DVD LD
23
DVD VR
18
LD GND
24
TRK +
3
TRK -
4
FCS -
1
FCS +
2
A/a
9
D/d
6
E
15
C/c
5
MSW
7
Vc
13
RF
8
F
11
Vcc
14
B/b
10
N/C
16
CN18
KHM-313
CD/XDVD
R473 100R
B100
NA
B101
NA
GND_RF
GND_RF
A5V
D3.3V
A5V
A5V
GND_RF
CD/DVD LD WILL NOT ON

Other manuals for NAD T585

Related product manuals