EasyManua.ls Logo

NAD T747 - Page 42

NAD T747
130 pages
Print Icon
To Next Page IconTo Next Page
To Next Page IconTo Next Page
To Previous Page IconTo Previous Page
To Previous Page IconTo Previous Page
Loading...
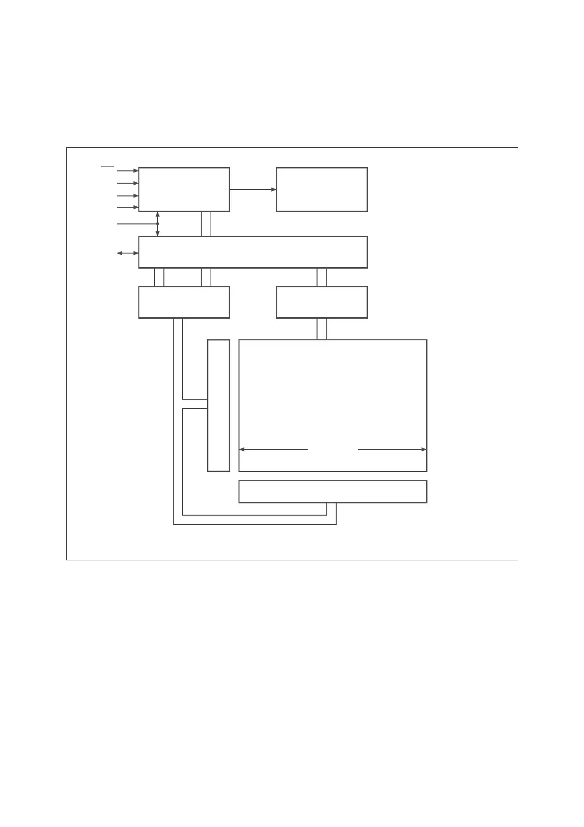
IC156: M24C32WMN6TP: EEPROM
AI06899
WC
E1
E0
Control Logic
High Voltage
Generator
I/O Shift Register
Address Register
and Counter
Data
Register
1 Page
X Decoder
Y Decoder
SCL
SDA
E2
2-29

Other manuals for NAD T747

Related product manuals