EasyManua.ls Logo

NAiS FP0-C14RS

Default Icon
173 pages
To Next Page IconTo Next Page
To Next Page IconTo Next Page
To Previous Page IconTo Previous Page
To Previous Page IconTo Previous Page
Loading...
Control Units
FP0
2-21
Matsushita Automation Controls
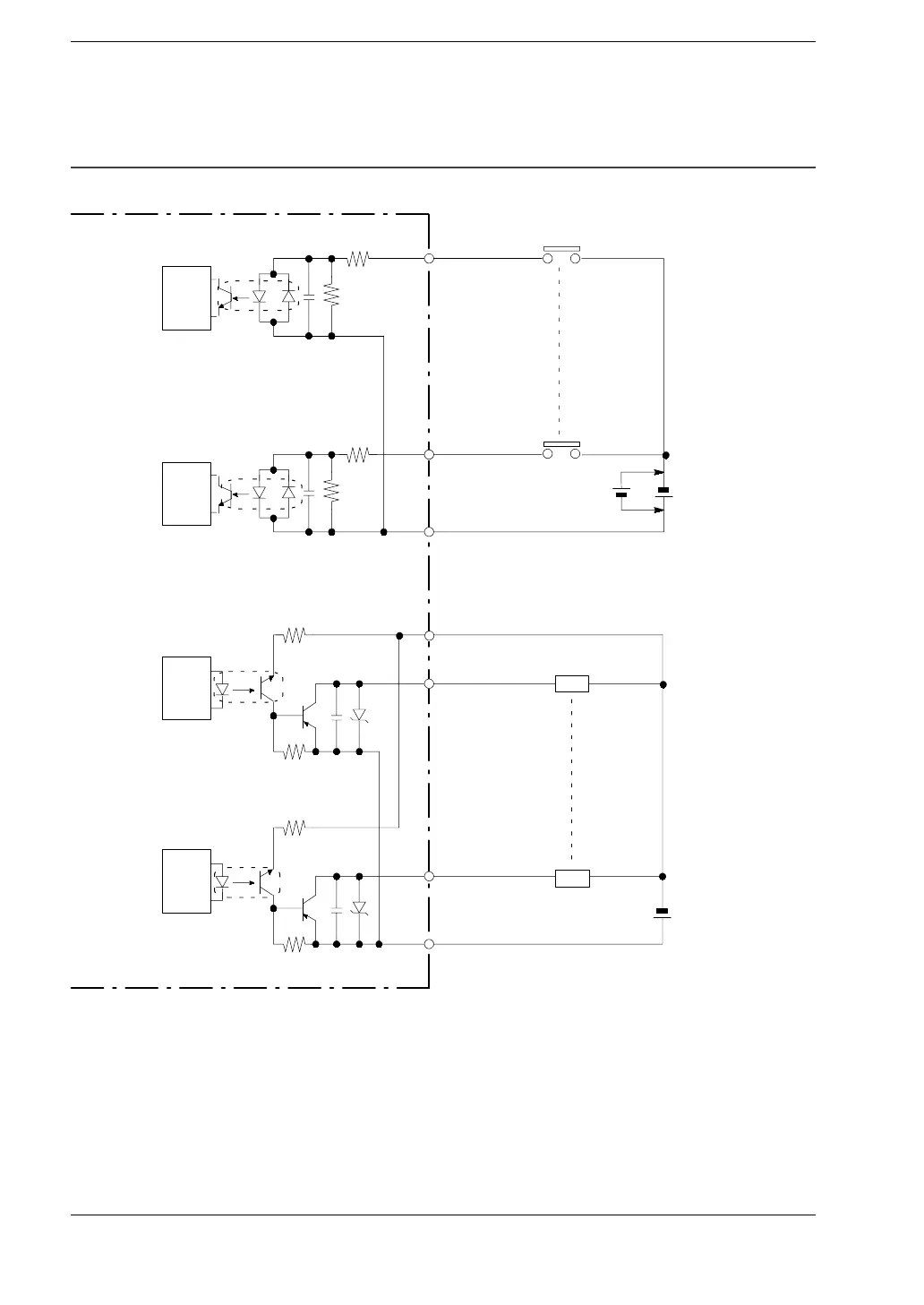
2.3 Internal Circuit Diagram
2.3.2.2 PNP Open Collector Type (C16P/C16CP/C32P/C32CP)
FP0-C16P/C16CP/C32P/C32CP
X0
Xn
COM
Y0
(+)
Yn
Load
Load
5.6 k
Ω
5.6 k
Ω
Internal
circuit
Input side
Output side
Internal
circuit
Internal
circuit
Internal
circuit
(-)
24 V DC
(Load voltage and
external power
supply)
(*
Note 1)
24 V DC
(
*
Note 2)
(*
Note 1)
.
Notes
D
(
*
1): The resistor in the control unit is 2 k
for X0 through X5,
and 1 k
for X6 through XF.
D
(
*
2): Either positive or negative polarity is possible for the input
voltage supply.

Table of Contents

Related product manuals