EasyManua.ls Logo

NEC MultiSync P404PG - Connections; Wiring Diagram

NEC MultiSync P404PG
75 pages
Print Icon
To Next Page IconTo Next Page
To Next Page IconTo Next Page
To Previous Page IconTo Previous Page
To Previous Page IconTo Previous Page
Loading...
English-16
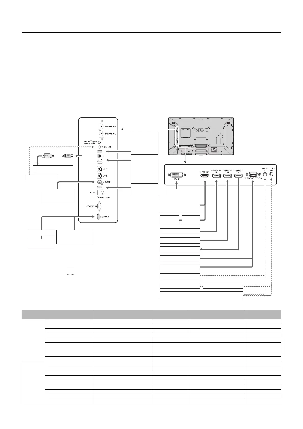
Connections
NOTE: Do not connect or disconnect cables when turning on the monitor’s main power or other external equipment’s power,
as this may result in a loss of the monitor image.
NOTE: Use an audio cable without a built-in resistor. Using an audio cable with a built-in resistor turns down the sound.
Before making connections:
* First turn off the power of all the attached equipment and make connections.
* Refer to the user’s manual included with each separate piece of equipment.
* Connecting or disconnecting a USB storage device or a microSD memory card to the monitor when the monitor’s main
power is off.
Wiring Diagram
USB1
USB2
USB CM1 (2A)
USB CM2
USB MP
Solid lines = video signal
Dotted lines = audio signal
VCR Player or
DVD Player (Video)
Stereo Amplifi er
USB port
USB port
(Type-A)
(Type-A)
USB devices
such as
USB camera or
USB memory
Devices that
require power
supply:
Ex: MP-02,
Multi presenter
stick
USB storage
device
USB port
USB port
(Type-
(Type-
B
B
)
)
USB cable
Computer (USB)*
1
AV Amplifi er
DVD Player
(HDMI)
DVD Player or
Computer
Computer (Digital)
DVD Player (HDMI) or
Computer (HDMI)
DVD Player
(HDMI)
AV
Amplifi er
Computer (DisplayPort)
Computer (DisplayPort)
Second monitor*
Computer (Analog)
Computer
DVD Player (component)
DVD Player Stereo Amplifi er
VCR player or DVD player
*: Multiple monitors that are daisy-chained have a limit to the connectable monitors.
*1: The device connected to USB2 can control the device connected to USB1.
Connected
equipment
Connecting terminal
Setting in
TERMINAL SETTINGS
Input signal name Connecting audio terminal
Input button in
remote control
AV
DVI DVI MODE: DVI-HD DVI IN1/IN2 DVI
HDMI IN1 VIDEO LEVEL: RAW/EXPAND*
2
HDMI1 HDMI1 HDMI1
HDMI IN2 VIDEO LEVEL: RAW/EXPAND*
2
HDMI2 HDMI2 HDMI2
DisplayPort IN1 VIDEO LEVEL: RAW/EXPAND*
2
DisplayPort 1 DisplayPort 1 DisplayPort 1
DisplayPort IN2 VIDEO LEVEL: RAW/EXPAND*
2
DisplayPort 2 DisplayPort 2 DisplayPort 2
VGA (RGB, YPbPr) VGA MODE: RGB VGA (RGB) IN1/IN2 VGA (RGB/YPbPr)
VGA (RGB, YPbPr) VGA MODE: YPbPr VGA (YPbPr) IN1/IN2 VGA (RGB/YPbPr)
VIDEO IN VIDEO IN1/IN2 VIDEO
Option board slot (SLOT2) VIDEO LEVEL: RAW/EXPAND*
2
OPTION OPTION (ANALOG/DIGITAL)*
2
OPTION
PC
DVI DVI MODE: DVI-PC/DVI-HD DVI IN1/IN2 DVI
HDMI IN1 VIDEO LEVEL: RAW/EXPAND*
2
HDMI1 HDMI1 HDMI1
HDMI IN2 VIDEO LEVEL: RAW/EXPAND*
2
HDMI2 HDMI2 HDMI2
DisplayPort IN1 VIDEO LEVEL: RAW/EXPAND*
2
DisplayPort 1 DisplayPort 1 DisplayPort 1
DisplayPort IN2 VIDEO LEVEL: RAW/EXPAND*
2
DisplayPort 2 DisplayPort 2 DisplayPort 2
VGA (RGB, YPbPr) VGA MODE: RGB VGA (RGB) IN1/IN2 VGA (RGB/YPbPr)
VGA (RGB, YPbPr) VGA MODE: YPbPr VGA (YPbPr) IN1/IN2 VGA (RGB/YPbPr)
VIDEO IN VIDEO IN1/IN2 VIDEO
Option board slot (SLOT2) VIDEO LEVEL: RAW/EXPAND*
2
OPTION OPTION (ANALOG/DIGITAL)*
2
OPTION
*2: Please set appropriate setting for input signal.

Table of Contents

Related product manuals