EasyManua.ls Logo

NEC PE506WL - ❷ Making Connections; Connecting Your Computer

NEC PE506WL
123 pages
To Next Page IconTo Next Page
To Next Page IconTo Next Page
To Previous Page IconTo Previous Page
To Previous Page IconTo Previous Page
Loading...
75
7. Installation and Connections
Making Connections
Connecting Your Computer
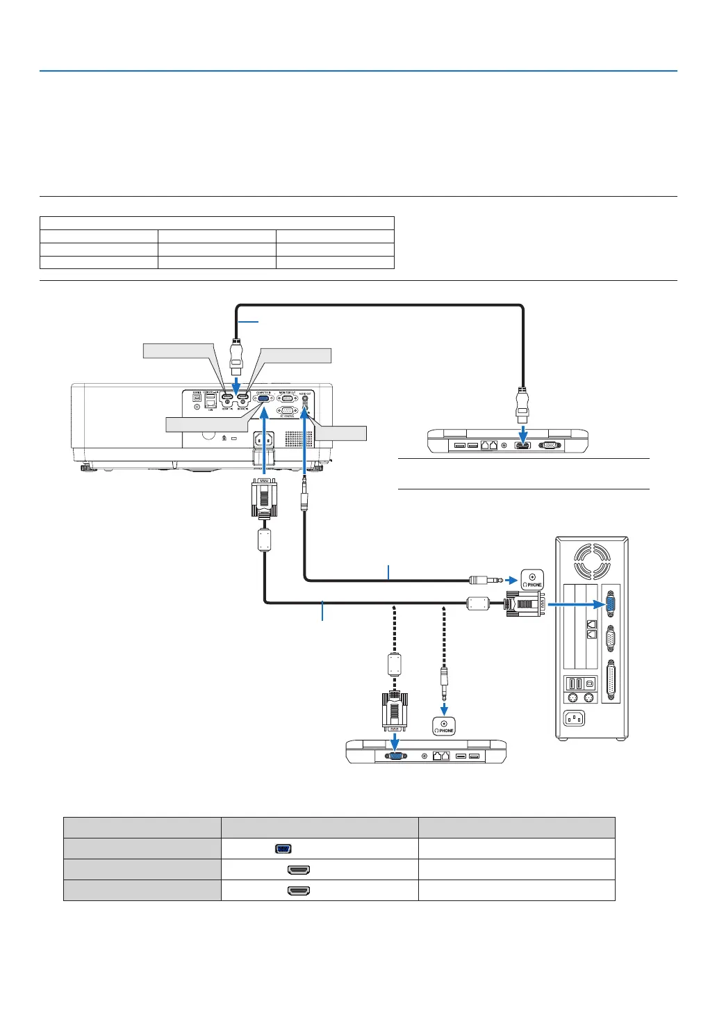
Computer cable or HDMI can be used to connect to a computer. A computer cable (VGA) is supplied with the pro-
jector. Please get ready a suitable cable for the connection.
NOTE: Signals supported by Plug & Play (DDC2)
INPUT
COMPUTER IN HDMI 1 IN HDMI 2 IN
analog digital digital
Yes Yes Yes
Select the source name for its appropriate input terminal after turning on the projector.
Input terminal
INPUT button on the projector cabinet
Button on the remote control
COMPUTER IN
COMPUTER
(COMPUTER)
HDMI 1 IN HDMI1 (HDMI 1)
HDMI 2 IN HDMI2 (HDMI 2)
HDMI 1 IN
HDMI 2 IN
COMPUTER IN
AUDIO IN
Computer cable (VGA) (supplied)
To mini D-Sub 15-pin terminal on the
projector. It is recommended that you
use a commercially available distribu-
tion amplifier if connecting a signal cable
longer than the cable supplied.
Stereo mini-plug audio cable (not supplied)
HDMI cable (not supplied)
Use High Speed HDMI
®
Cable.
NOTE: For Mac, use a commercially available pin adapter
(not supplied) to connect to your Mac’s video port.

Table of Contents

Other manuals for NEC PE506WL

Related product manuals