EasyManua.ls Logo

Necta Kikko Espresso - Page 39

Default Icon
76 pages
Print Icon
To Next Page IconTo Next Page
To Next Page IconTo Next Page
To Previous Page IconTo Previous Page
To Previous Page IconTo Previous Page
Loading...
© by NECTA VENDING SOLUTIONS SpA
02-2004 184 02
35
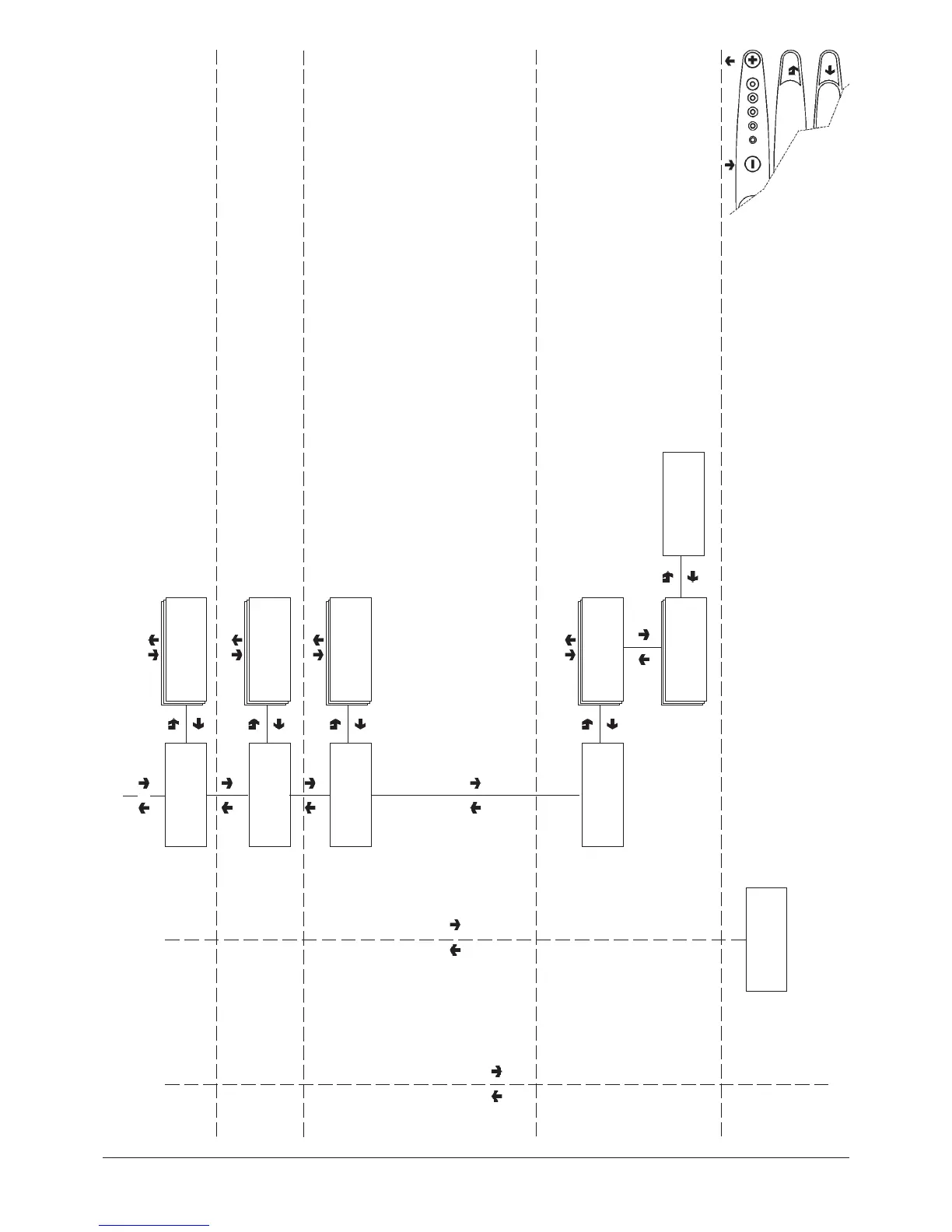
"Filler Menu" - Summary
Monitored failures
Water failure
Liquid waste full
Air-break
Cup failure
Mobile spouts
Volumetric counter
Boiler
Control board
Coin mechanism
Coffee release
Coffee unit
Coffee failure
RAM data
Release
Water failure
Counter = ###
FILL>1.3.2
Count. by time bands
FILL>1.3.4
Disp. failure counter
COIN MECHANISM DATA
(according to the protocol used)
Validators and Executive
Cashed and sold
BDV Audit
MDB Audit
FILL>1.3.5.1
Audit data
FILL>1.3.5
Disp. coin mech data
FILL>1.3.5.2
Disp. cash counter
FILL>1.4
Display relative stats
Discount
Total = ###
FILL>1.3.3
Display discounts
Total cashed
Total = ###
Time band 0÷4
Counter = ###
Display counters by time
bands

Table of Contents

Related product manuals