EasyManua.ls Logo

Nibe SPLIT ACVM270 - Page 43

Nibe SPLIT ACVM270
64 pages
Print Icon
To Next Page IconTo Next Page
To Next Page IconTo Next Page
To Previous Page IconTo Previous Page
To Previous Page IconTo Previous Page
Loading...
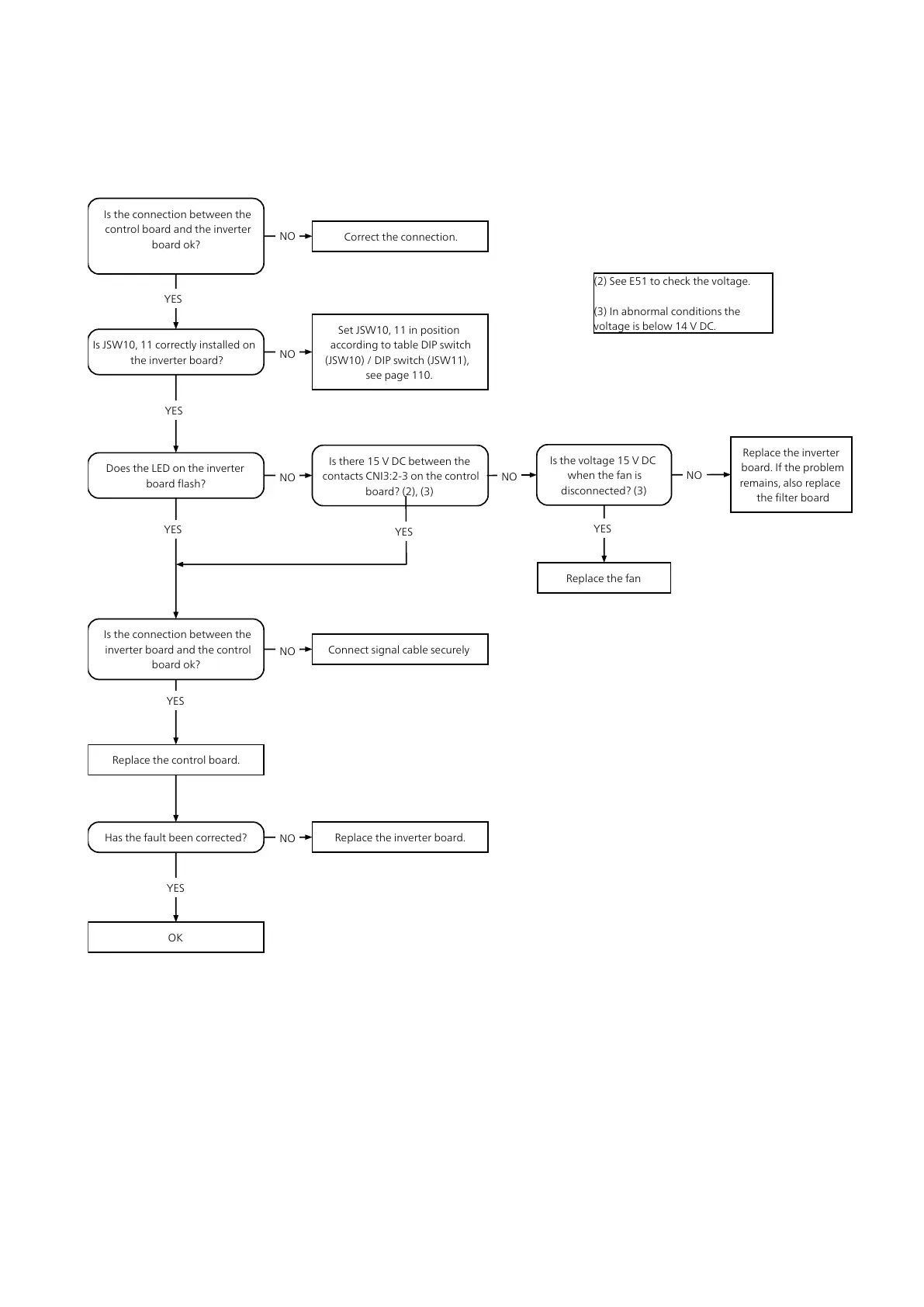
E45 - Inverter error
Is the connection between the
control board and the inverter
board ok?
YES
YES
YES
Does the LED on the inverter
board flash?
Replace the control board.
YES
Has the fault been corrected?
OK
Correct the connection.
Set JSW10, 11 in position
according to table DIP switch
(JSW10) / DIP switch (JSW11),
see page 110.
Is JSW10, 11 correctly installed on
the inverter board?
Is there 15 V DC between the
contacts CNI3:2-3 on the control
board? (2), (3)
Replace the inverter board.
NO
NO
NO
NO
Is the connection between the
inverter board and the control
board ok?
NO
Is the voltage 15 V DC
when the fan is
disconnected? (3)
YES
Replace the fan
NO
Connect signal cable securely
NO
Replace the inverter
board. If the problem
remains, also replace
the filter board
YES
YES
(2) See E51 to check the voltage.
(3) In abnormal conditions the
voltage is below 14 V DC.
43Chapter 5 | TroubleshootingNIBE SPLIT ACVM270