EasyManua.ls Logo

Nibe SPLIT ACVM270 - Page 44

Nibe SPLIT ACVM270
64 pages
Print Icon
To Next Page IconTo Next Page
To Next Page IconTo Next Page
To Previous Page IconTo Previous Page
To Previous Page IconTo Previous Page
Loading...
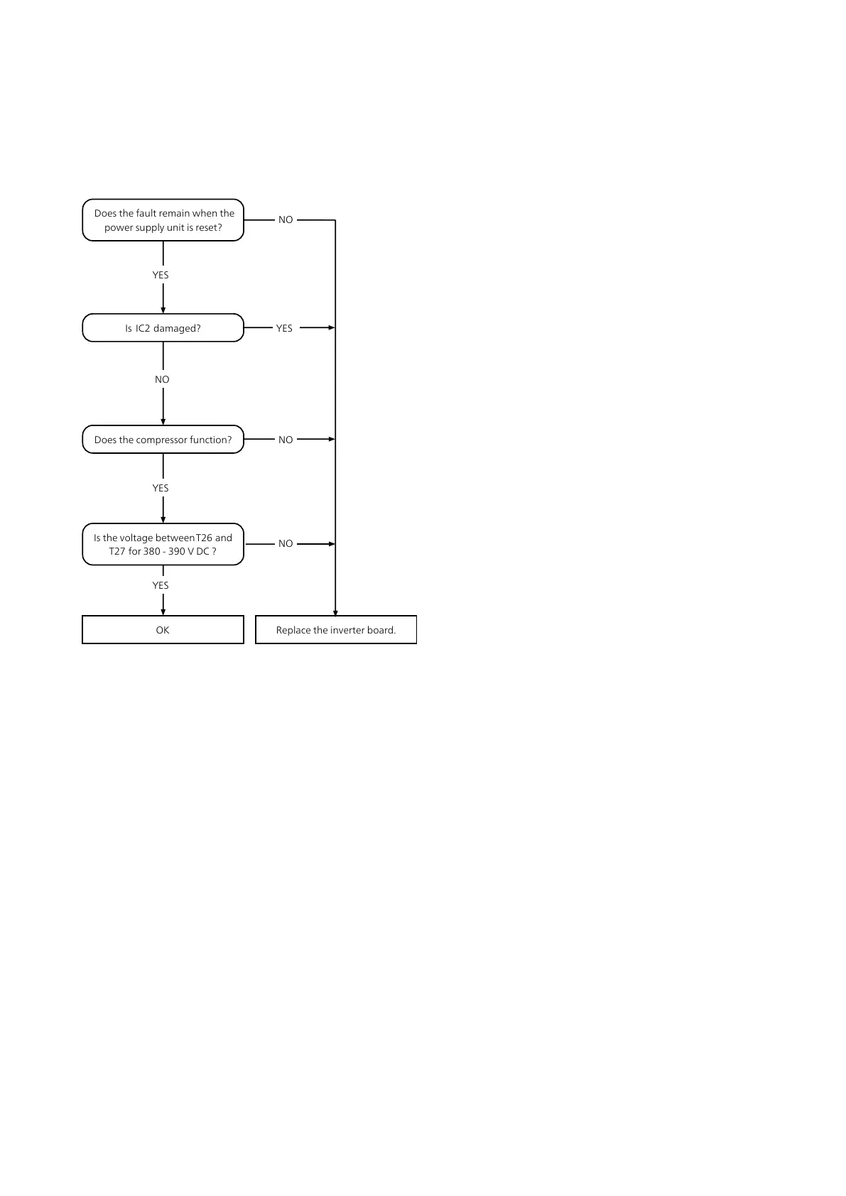
E47 - Inverter A/F (Only AMS 10-8)
Does the fault remain when the
power supply unit is reset?
YES
NO
YES
Does the compressor function?
YES
Is the voltage betweenT26 and
T27 for 380 - 390 V DC ?
OK
Is IC2 damaged?
NO
Replace the inverter board.
NO
YES
NO
NIBE SPLIT ACVM270Chapter 5 | Troubleshooting44