EasyManua.ls Logo

Nibe SPLIT ACVM270 - Page 45

Nibe SPLIT ACVM270
64 pages
Print Icon
To Next Page IconTo Next Page
To Next Page IconTo Next Page
To Previous Page IconTo Previous Page
To Previous Page IconTo Previous Page
Loading...
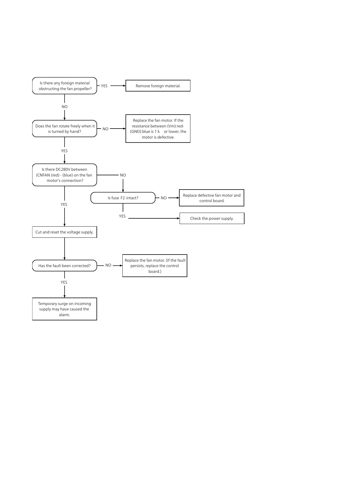
E48 - Fan alarm
Is there any foreign material
obstructing the fan propeller?
NO
YES
YES
Is there DC280V between
(CNFAN (red) - (blue) on the fan
motor's connection?
Cut and reset the voltage supply.
YES
Has the fault been corrected?
Remove foreign material.
Replace the fan motor. If the
resistance between (Vm):red-
(GND):blue is 1 k or lower, the
motor is defective.
Does the fan rotate freely when it
is turned by hand?
Is fuse F2 intact?
Replace the fan motor. (If the fault
persists, replace the control
board.)
YES
NO
NO
NO
Replace defective fan motor and
control board.
NO
YES
Check the power supply.
Temporary surge on incoming
supply may have caused the
alarm.
45Chapter 5 | TroubleshootingNIBE SPLIT ACVM270