EasyManua.ls Logo

Nibe SPLIT ACVM270 - Page 46

Nibe SPLIT ACVM270
64 pages
Print Icon
To Next Page IconTo Next Page
To Next Page IconTo Next Page
To Previous Page IconTo Previous Page
To Previous Page IconTo Previous Page
Loading...
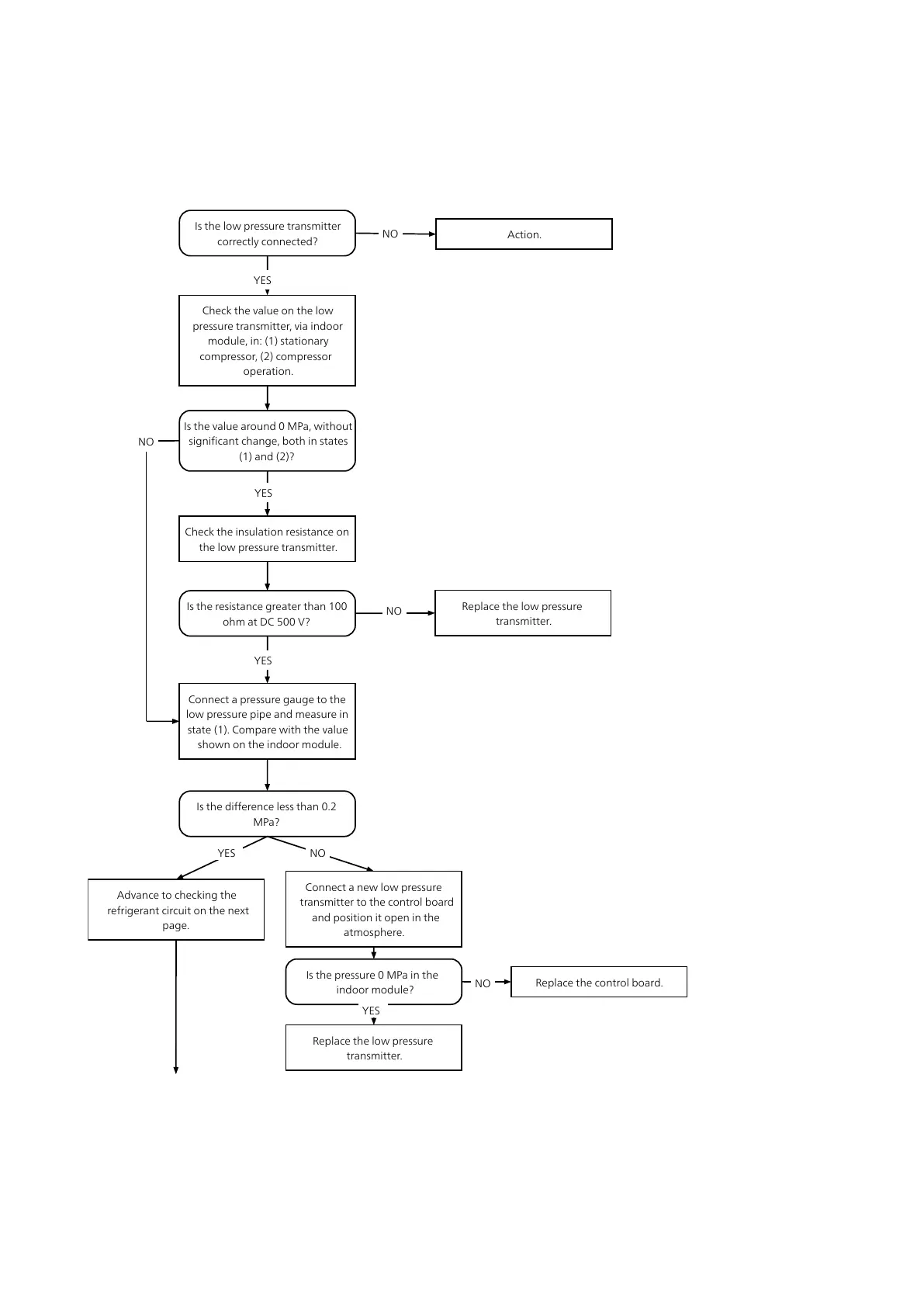
E49 - LP alarm
Is the low pressure transmitter
correctly connected?
YES
YES
Is the value around 0 MPa, without
significant change, both in states
(1) and (2)?
Check the insulation resistance on
the low pressure transmitter.
YES
Is the resistance greater than 100
ohm at DC 500 V?
Connect a pressure gauge to the
low pressure pipe and measure in
state (1). Compare with the value
shown on the indoor module.
Action.
Check the value on the low
pressure transmitter, via indoor
module, in: (1) stationary
compressor, (2) compressor
operation.
Replace the low pressure
transmitter.
NO
NO
NO
Is the difference less than 0.2
MPa?
Advance to checking the
refrigerant circuit on the next
page.
Connect a new low pressure
transmitter to the control board
and position it open in the
atmosphere.
YES NO
Is the pressure 0 MPa in the
indoor module?
Replace the control board.
Replace the low pressure
transmitter.
YES
NO
NIBE SPLIT ACVM270Chapter 5 | Troubleshooting46